河北:2024年高职单招报考须知 —掌上高考—中国教育在线
温馨提示:双一流大学2023年录取分数线汇总,点击此处下载,来看看你能上哪些大学!
1.2024年河北省高职单招的招生对象是哪些考生?
已通过2024年河北省普通高校招生报名,且符合所报考院校招生条件的考生。
2.2024年在河北省进行高职单招的院校有哪些?
经省教育厅批准,2024年河北省实施高职单招的省内院校共有75所,名单如下:

院校具体招生专业以省教育厅批准的最终招生计划为准。在我省实施高职单招的省外院校,经省教育厅审核同意后在招生计划中予以公布。
3.考试类(专业类)是如何划分的?
2024年我省高职单招继续按专业划分为不同的考试类。考试类是指以教育部《职业教育专业目录(2021年)》划分的专业大类为基础,按照相近相通原则,分类别进行考试、志愿填报和录取的一种形式。其中,面向普通高中毕业生的专业划分为考试一类到考试十类等10个考试类;面向中职毕业生的专业划分为建筑类、机械类、农林类等10个专业类。
4.各考试类包含有哪些专业?
各考试类涵盖专业如下(涵盖专业来源于教育部《职业教育专业目录(2021年)》,后期如有调整,以2024年教育部最新文件为准),具体招生专业以公布的招生计划为准。


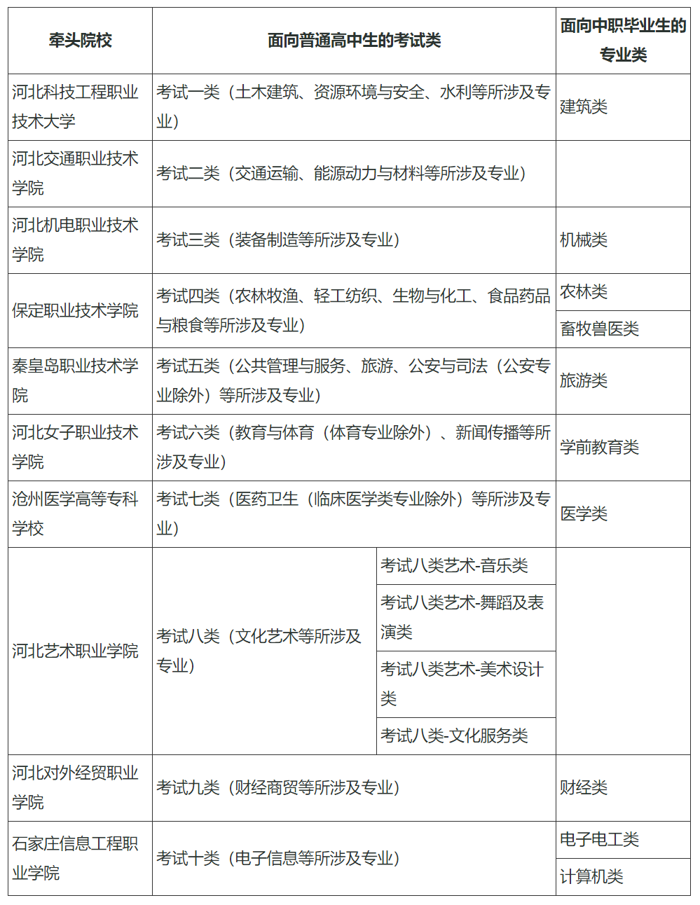
5.各考试类牵头院校有哪些?

6.高职单招招生计划是如何编制的?
2024年高职单招招生计划,采取面向普通高中毕业生计划和面向中职毕业生计划分开编列的方式。高职单招填报志愿前,河北省教育考试院向社会公布各考试类招生计划。考生可通过下列方式进行查询:
(1)通过河北省教育考试院官网查询;
(2)查询高职单招院校公布的招生简章、招生计划,或者直接向相关院校咨询。
7.考生如何报考、缴费?
2024年2月26日9时至2月29日17时,参加高职单招的考生(含免试考生)登录河北省教育考试院官方网站(http://www.hebeea.edu.cn)或河北省高职单招系统(http://gzdz.hebeea.edu.cn),进行网上报名并选择考试类。
普通高中毕业生(含同等学力)可报考面向普通高中毕业生计划中的任一考试类,但不得报考面向中职毕业生计划。其中,报考考试八类的考生,还须选择细分类;
中职学校毕业生(含中等师范、职业高中及其他中等专业学校、技工学校毕业)可报考面向中职毕业生的计划,也可报考面向普通高中毕业生的计划,二者选择其一。如报考面向中职毕业生的计划,只能选择与高级中等教育阶段所学专业相对应的专业类;如报考面向普通高中毕业生的计划,可任选考试类报考,须与该类考生一起参加考试、录取。
根据省发展和改革委员会、省财政厅核准的标准,文化素质和职业技能测试(职业适应性测试)考试费标准为每人每科40元。
特别提醒:
(1)河北省教育考试院官方网站为我省高职单招唯一报考网站,未授权任何单位和个人受理考生报考。
(2)报考结束后,考试类等报考信息将不得更改。报考结束时间截止前,考生可登录报名系统修改考试类等报考信息。
(3)报考结束后不再安排补报。不得跨考试类(含考试八类各细分类)报考、参加考试、填报志愿和录取。已缴纳的考试费不予退费。
8.报考面向普通高中毕业生计划的考生需要考试哪些科目、分值是多少?
实行“文化素质+职业技能”的考试方式,总分为750分。其中,文化素质考试满分300分,职业技能考试满分450分。文化素质考试科目为语文、数学,每科150分。根据《河北省教育厅关于做好2024年普通高等职业教育单独考试招生工作的通知》规定,所有考生均须参加考试,普通高中毕业生不再使用高中学业水平合格性考试成绩折算替代;
职业技能考试科目为专业基础和职业适应性测试,专业基础考试部分满分100分,职业适应性测试部分满分350分。其中,专业基础考试由牵头院校根据本考试类所含专业特点,从英语、思想政治、历史、地理、物理、化学、生物等7个科目中选择1科。具体请考生查询牵头院校官方网站公布的考试说明,或直接向牵头院校咨询。
9.报考面向中职毕业生计划的考生需要考试哪些科目、分值是多少?
实行“文化素质+职业技能”的考试方式,总分为750分。其中,文化素质考试满分300分,职业技能考试满分450分。文化素质考试科目为语文、数学,每科150分。
职业技能考试包括专业能力测试和技术技能测试两部分,专业能力测试部分满分100分,技术技能测试部分满分350分。其中专业能力测试以教育部发布的中职专业教学标准中核心专业知识为基本依据,重点考察综合专业能力;技术技能测试以教育部发布的中职专业教学标准中核心技术技能为基本依据,充分体现岗位技能、通用技术等内容。
10.考试时间和地点是如何规定的?
2024年3月28日9时至4月2日17时,考生可登录河北省教育考试院官方网站(http://www.hebeea.edu.cn)或河北省高职单招系统(http://gzdz.hebeea.edu.cn)打印准考证。
2024年4月2日,考生在高考报名所在的县(市、区)参加考试,采取笔试形式。具体各科目考试时间见下表:

特别提醒:
(1)文化素质考试和职业技能考试的2科分别按一场次对待,语文(专业基础或者专业能力测试)未参加,数学(职业适应性测试或技术技能测试)考试不允许入场参加考试,收发卷期间,考生不得离开座位。
(2)2024年3月30日,报考考试八类音乐类、舞蹈及表演类的考生,参加河北艺术职业学院组织的音乐类、舞蹈及表演类职业适应性测试面试,考点设在河北艺术职业学院,具体请咨询河北艺术职业学院;考试八类其他各细分类的文化素质和职业技能考试均在高考报名所在的县(市、区)参加考试。
(3)考生各科目具体考试时间、地点详见《准考证》。
11.考生参加考试需要注意哪些事项?
(1)打印准考证。考生应在规定时间内,登录河北省教育考试院官方网站下载打印准考证,按时参加考试。具体考试时间和地点详见准考证。
(2)提前到达考点。考生要提前准备好身份证、准考证以及黑色字迹签字笔、2B铅笔等考试用品(美术类职业适应性测试所需文具等考试用品以河北艺术职业学院发布的考试说明为准)。提前了解考点所在地的天气和交通情况,合理规划出行安排,建议提前1个小时到达考点,留足入场检查时间,避免因天气、交通等原因耽误入场考试。
(3)遵守安检规定。考试采用“2+1”安检模式(即所有考生入场前均须接受两次人工安检和一次智能安检门安检),严禁考生携带手机等通讯设备进入考点(考试封闭区域)。请考生不要携带钥匙(含汽车钥匙)、耳机、充电器、磁卡、打火机、雨伞和手镯、戒指、项链等金属物品以及有金属装饰品的衣服、鞋帽等,避免影响正常入场考试。
(4)自觉诚信应考。考试安排在国家教育考试标准化考点,全程无死角视频监控录像,考后视频回放倒查,严防考试违规。请考生自觉遵守考场规则,不要相信和参与“助考”违法犯罪活动,不携带规定以外的物品(比如手机、手表、无线耳机及其他具有发送或者接收信息功能的设备等)参加考试,如有违纪作弊等行为的,将依法依规严肃处理,并记入考生诚信档案,涉嫌犯罪的移送司法机关,依照刑法追究法律责任。
特别提醒:考试过程中考生如携带手机等具有发送或者接收信息功能的设备,无论使用与否,均将认定为考试作弊。
12.残疾考生如何申请考试合理便利?
2024年高考报名时已申请合理便利并审核通过的残疾考生,可在考试前10个工作日,向高考报名所在地县(市、区)招生考试机构提出合理便利申请,在保证正常组考的前提下,为考生提供力所能及的合理便利内容。
13.考生如何查询考试成绩,如何申请复核?
2024年4月中旬,考生可登录河北省教育考试院网站(http://www.hebeea.edu.cn)或河北省高职单招系统(http://gzdz.hebeea.edu.cn)查询本人考试成绩。
对成绩有疑问的考生,可在规定时间内,到高考报名所在地县(市、区)招生考试机构提交书面成绩复核申请,并通过河北省教育考试院官方网站查询成绩复核结果。
14.各类录取控制分数线如何划定?
河北省教育考试院根据考生考试总成绩,按照各考试类(专业类)招生计划数的一定比例,结合生源等情况,分别划定高中生计划、中职生计划录取控制分数线。
15.考生如何填报志愿?
高职单招实行平行志愿填报方式,设集中志愿和一次征集志愿。成绩公布后,考生在规定时间内登录河北省教育考试院官方网站填报志愿,每次填报志愿可在本人所报考的考试类(专业类)中选报10所院校,每所院校最多填报6个专业和1个是否服从专业调剂选项,不得跨类填报。
特别提醒:请考生及时关注河北省教育考试院官方网站、微信公众号发布的志愿填报安排,以免影响本人填报志愿。
16.高职单招是如何投档录取的?
高职单招实行计算机远程网上录取。按照平行志愿投档原则,即“分数优先、遵循志愿、一次投档、不再补档”,将各类控制线上未录取的有志愿考生,结合高校要求,按高职单招考试总成绩从高分到低分排序,遵循考生的志愿顺序依次投档,由高校择优录取。
投档时,当遇到多名考生总成绩相同时:
报考面向普通高中毕业生计划的考生:按职业技能考试总分由高到低进行排序;职业技能考试总分相同的,由高到低依次比较“语文、数学、专业基础、职业适应性测试”单科成绩进行投档,如果所有单科成绩均相同,则全部投档,是否录取由高校决定;
报考面向中职毕业生计划的考生:按职业技能考试总分由高到低进行排序;职业技能考试总分相同的,由高到低依次比较“语文、数学、专业能力测试、技术技能测试”单科成绩进行投档,如果所有单科成绩均相同,则全部投档,是否录取由高校决定;
退役士兵考生:按职业技能考试总分由高到低进行排序;职业技能考试总分相同的,由高到低依次比较“专业基础、职业适应性测试”单科成绩进行投档;如果均相同,则全部投档,是否录取由高校决定。
高校按向社会公布的招生章程中的录取规则进行录取。对思想政治品德考核合格、身体健康状况符合相关专业培养要求、投档成绩达到录取控制分数线并符合学校调档要求的考生,是否录取以及所录取的专业由高校自行确定,高校负责对已投档但未被录取考生的退档原因作出解释。高校不得超计划录取。
17.考生如何查询录取结果?
集中志愿和征集志愿录取结束后,考生可通过以下途径查询本人录取结果:
(1)河北省教育考试院网站(http://www.hebeea.edu.cn)或河北省高职单招系统(http://gzdz.hebeea.edu.cn);
(2)向高职单招院校查询。
最终录取结果以录取通知书为准。
18.哪些考生可以申请免试录取?如何办理?
对于获得由教育部主办的全国职业院校技能大赛三等奖及以上奖项,或由省级教育行政部门主办的省级职业院校技能大赛一等奖的中等职业学校应届毕业生,和具有高级工、技师资格、获得县级劳动模范先进个人称号的在职在岗中等职业学校毕业生,可由招生院校免试录取。考生申请免试专业需与获奖项目或取得的职业资格相关,招生院校在相同或相近专业免试录取。免试考生资格审查和录取工作由各单招院校负责。
各单招院校将在招生简章中公布免试录取申请的时间及流程。请符合技能拔尖人才免试录取条件的考生,在规定时间内按院校要求向招生院校提出申请。已被免试录取的考生,不再参加后期的高职单招考试及录取。
19.退役士兵如何报考、如何录取?
根据省教育厅《关于做好2024年普通高等职业教育单独考试招生工作的通知》(冀教学〔2023〕17号)文件规定,退役士兵报考高职单招免于文化素质考试,须参加所报考考试类的职业技能考试。实行单列计划、单独划线、单独录取。
已取得2024年高考报名资格退役士兵,于2024年2月26日9时至2月29日17时登录河北省教育考试院官方网站进行报考、选择考试类,并缴纳考试费。退役士兵考生须按所选考试类,在准考证规定的时间、地点参加考试。
根据各考试类报考的退役士兵考生职业技能考试成绩,按照各考试类相应招生计划数的一定比例,划定各类录取控制分数线。退役士兵考生填报志愿时,只能填报与所报考考试类相对应的招生计划,不得跨类填报。其志愿填报方式及录取安排与其他考生相同。
20.已被高职单招录取的考生,还能参加当年的统一高考等考试和录取吗?
已被高职单招录取的考生,不再参加当年我省普通高校招生统一考试(含普通高中学业水平选择性考试)和对口升学考试及录取。
21.违规处理有什么规定?
高职单招考试是高校考试招生的组成部分,依据教育部《国家教育考试违规处理办法》(教育部令第33号),考生在高职单招考试中被认定为违纪的,取消其该科目的考试成绩;被认定为作弊的,其当年高考报名参加考试的各阶段、各科成绩无效。
《国家教育考试违规处理办法》(教育部33号令)规定的具体违规行为包括:
⑴考生不遵守考场纪律,不服从考试工作人员的安排与要求,有下列行为之一的,应当认定为考试违纪:
①携带规定以外的物品进入考场或者未放在指定位置的;
②未在规定的座位参加考试的;
③考试开始信号发出前答题或者考试结束信号发出后继续答题的;
④在考试过程中旁窥、交头接耳、互打暗号或者手势的;
⑤在考场或者教育考试机构禁止的范围内,喧哗、吸烟或者实施其他影响考场秩序的行为的;
⑥未经考试工作人员同意在考试过程中擅自离开考场的;
⑦将试卷、答卷(含答题卡、答题纸等,下同)、草稿纸等考试用纸带出考场的;
⑧用规定以外的笔或者纸答题或者在试卷规定以外的地方书写姓名、考号或者以其他方式在答卷上标记信息的;
⑨其他违反考场规则但尚未构成作弊的行为。
考生有上述所列考试违纪行为之一的,取消该科目的考试成绩。
⑵考生违背考试公平、公正原则,在考试过程中有下列行为之一的,应当认定为考试作弊:
①携带与考试内容相关的材料或者存储有与考试内容相关资料的电子设备参加考试的;
②抄袭或者协助他人抄袭试题答案或者与考试内容相关的资料的;
③抢夺、窃取他人试卷、答卷或者胁迫他人为自己抄袭提供方便的;
④携带具有发送或者接收信息功能的设备的;
⑤由他人冒名代替参加考试的;
⑥故意销毁试卷、答卷或者考试材料的;
⑦在答卷上填写与本人身份不符的姓名、考号等信息的;
⑧传、接物品或者交换试卷、答卷、草稿纸的;
⑨其他以不正当手段获得或者试图获得试题答案、考试成绩的行为。
⑶教育考试机构、考试工作人员在考试过程中或者在考试结束后发现下列行为之一的,应当认定相关的考生实施了考试作弊行为:
①通过伪造证件、证明、档案及其他材料获得考试资格、加分资格和考试成绩的;
②评卷过程中被认定为答案雷同的;
③考场纪律混乱、考试秩序失控,出现大面积考试作弊现象的;
④考试工作人员协助实施作弊行为,事后查实的;
⑤其他应认定为作弊的行为。
考生有上述第⑵、⑶条所列考试作弊行为之一的,其所报名参加考试的各阶段、各科成绩无效。
相关文章
- 江西2023年下半年高中学考合格性考试成绩公布 —掌上高考—中国教育在线
- 甘肃2024年有艺考美术与设计类、书法类专业统考考生指南 —掌上高考—中国教育在线
- 2024年在河北省进行高职单招的院校有哪些? —掌上高考—中国教育在线
- 2024年河北高职单招各考试类包含有哪些专业? —掌上高考—中国教育在线
- 2024年参加河北高职单招的考生如何报考、缴费? —掌上高考—中国教育在线
- 2024年河北高职单招考试时间和地点是如何规定的? —掌上高考—中国教育在线
- 2024年福建高校招生音乐类省统考笔试考生守则 —掌上高考—中国教育在线
- 山东2024年艺术统考音乐类考生共1.1万余人 —掌上高考—中国教育在线
- 河北2024年书法类专业统考考生,25日起可打印《准考证》 —掌上高考—中国教育在线
- 河北2024年音乐类专业统考考生准考证打印入口 —掌上高考—中国教育在线
微信收款码
支付宝收款码