2023年海南省高职对口单独招生考试考前公告
温馨提示:2023年高考进入倒计时,点击下载掌上高考app,获取各省历年真题、真题答案、详细解析。查分数、查专业、一键填报志愿。助力高考,金榜题名!
2023年海南省高职对口单独招生考试将在5月7日进行。为便于考生了解考试安排及考试规则等相关要求,确保我省高职对口单独招生考试顺利进行,现将有关事项公告如下:
一、考试时间及科目

二、考试地点
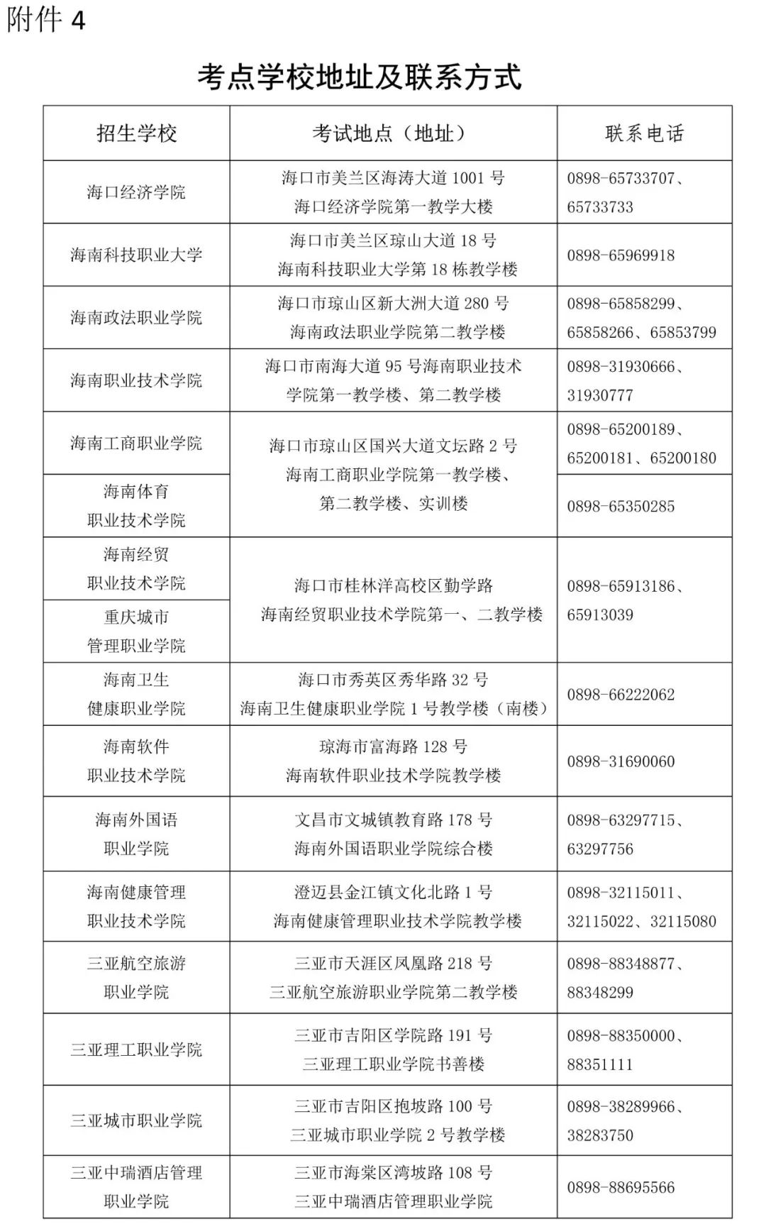
海口经济学院、海南科技职业大学、海南政法职业学院、海南职业技术学院、海南工商职业学院、海南经贸职业技术学院、海南卫生健康职业学院、海南软件职业技术学院、海南外国语职业学院海南健康管理职业技术学院、三亚航空旅游职业学院、三亚理工职业学院、三亚城市职业学院、三亚中瑞酒店管理职业学院等14所学校,具体考试地点详见准考证。
三、准考证下载打印
5月3日至7日,考生可登录海南省考试局网站(http://ea.hainan.gov.cn/),凭报考卡和密码进入高职分类招生报名系统下载打印《准考证》。考生按照《准考证》上标注的考试地点、时间、考场号及座位号,准时参加考试。
四、考生注意事项
1.考生进入考点考场建议佩戴医用外科或以上级别口罩(自备,监考员进行身份核验时暂时摘下口罩)。
2.请考生务必认真阅读学习《考场规则》《国家教育考试违规处理办法》(节选)《中华人民共和国刑法》(节选),了解考试有关要求及违规处理有关规定,自觉遵守考试纪律,诚信应考。
附件:1.考场规则
2.国家教育考试违规处理办法(节选)
3.中华人民共和国刑法(节选)
4.考点学校地址及联系方式
附件1
考场规则
1.考生应自觉服从监考员等考试工作人员管理,不得以任何理由妨碍监考员等考试工作人员履行职责,不得扰乱考场及其他考试工作场所的秩序。
2.考生凭本人《准考证》和有效居民身份证原件,按规定时间和地点参加考试。考生应在开考前40分钟到达考点,主动接受考试工作人员按规定进行的身份验证、金属探测器安检和对随身物品等进行的必要检查。
3.考生进入考场,只准携带2B铅笔、黑色字迹的钢笔或签字笔、直尺、圆规、三角板、无封套橡皮、透明笔袋等文具。不得携带任何书刊、报纸、稿纸、图片、资料、计算器、具有通讯功能的工具(如手机、照相设备、扫描设备、智能设备等)或者有存储、编程、查询功能的电子用品以及涂改液、修正带等物品进入考场。
4.考生入场后,对号入座,将《准考证》和有效身份证件始终放在桌子右上角以便核验。《准考证》正、反两面在使用期间不得涂改或书写。考生领到答题卡和试卷后,应认真阅读有关注意事项,在指定位置和规定时间内准确、清楚地填涂姓名、准考证号、考场号、座位号等,在答题卡指定的位置粘贴考生本人条形码。凡漏贴条形码、漏填(涂)、错填(涂)或者字迹不清的答卷影响评卷结果,责任由考生自负。
遇试卷、答题卡分发错误及试题字迹不清、重印、漏印或缺页等问题,应举手询问,在开考前报告监考员;开考后,再行报告、更换的,延误的考试时间不予延长;涉及试题内容的疑问,考生不得向监考员询问。
5.开考信号发出后方可开始答题。
6.考场时钟仅供参考,考试时间以广播指令为准。
7.开考15分钟后,不得进入考点参加当次科目考试;语文科目不得提前交卷,选考科目不得早于考试结束前15分钟交卷;交卷出场后不得再进场续考,也不得在考场附近逗留或交谈。
8.考生须在答题卡规定的答题区域内答题,写在草稿纸上或答题卡规定的答题区域外的答案一律无效,不得在答题卡上做任何标记。答题过程中只能用同一类型和颜色字迹的笔。
9.考生在考场内须保持安静,不准吸烟,不准喧哗,不准交头接耳、左顾右盼、打手势、做暗号,不准夹带、旁窥、抄袭或者有意让他人抄袭,不准传抄试题、答案或者交换试卷、答题卡,不得传递文具、物品等,不准将试卷、答题卡、草稿纸故意损毁或带出考场。
10.在考试过程中,考生如需上洗手间应先举手示意,经监考员允许,由工作人员陪同前往。同一考场不允许两名或两名以上考生同时上洗手间。
11.考试结束信号发出后,立即停笔并停止答题,在监考员依序收齐答题卡、试卷、草稿纸后,根据监考员指令依次退出考场。不允许在考场附近逗留。
12.考生如不遵守考场规则,不服从考试工作人员管理,有违规行为的,按照《中华人民共和国教育法》《国家教育考试违规处理办法》(教育部令第33号)等确定的程序和规定严肃处理,并将记入国家教育考试诚信档案;涉嫌犯罪的,按照《中华人民共和国刑法》《最高人民法院、最高人民检察院关于办理组织考试作弊等刑事案件适用法律若干问题的解释》等法律规定,移送司法机关追究法律责任。考生须配合监考员等工作人员对本人违规事实的认定和处置并按要求签字。
附件2
国家教育考试违规处理办法(节选)
第五条考生不遵守考场纪律,不服从考试工作人员的安排与要求,有下列行为之一的,应当认定为考试违纪:
(一)携带规定以外的物品进入考场或者未放在指定位置的;
(二)未在规定的座位参加考试的;
(三)考试开始信号发出前答题或者考试结束信号发出后继续答题的;
(四)在考试过程中旁窥、交头接耳、互打暗号或者手势的;
(五)在考场或者教育考试机构禁止的范围内,喧哗、吸烟或者实施其他影响考场秩序的行为的;
(六)未经考试工作人员同意在考试过程中擅自离开考场的;
(七)将试卷、答卷(含答题卡、答题纸等,下同)、草稿纸等考试用纸带出考场的;
(八)用规定以外的笔或者纸答题或者在试卷规定以外的地方书写姓名、考号或者以其他方式在答卷上标记信息的;
(九)其他违反考场规则但尚未构成作弊的行为。
第六条考生违背考试公平、公正原则,在考试过程中有下列行为之一的,应当认定为考试作弊:
(一)携带与考试内容相关的材料或者存储有与考试内容相关资料的电子设备参加考试的;
(二)抄袭或者协助他人抄袭试题答案或者与考试内容相关的资料的;
(三)胁迫他人为自己抄袭提供方便的;
(四)携带具有发送或者接收信息功能的设备的;
(五)由他人冒名代替参加考试的;
(六)故意销毁试卷、答卷或者考试材料的;
(七)在答卷上填写与本人身份不符的姓名、考号等信息的;
(八)传、接物品或者交换试卷、答卷、草稿纸的;
(九)其他以不正当手段获得或者试图获得试题答案、考试成绩的行为。
第七条教育考试机构、考试工作人员在考试过程中或者在考试结束后发现下列行为之一的,应当认定相关的考生实施了考试作弊行为:
(一)通过伪造证件、证明、档案及其他材料获得考试资格、加分资格和考试成绩的;
(二)评卷过程中被认定为答案雷同的;
(三)考场纪律混乱、考试秩序失控,出现大面积考试作弊现象的;
(四)考试工作人员协助实施作弊行为,事后查实的;
(五)其他应认定为作弊的行为。
第八条考生及其他人员应当自觉维护考试秩序,服从考试工作人员的管理,不得有下列扰乱考试秩序的行为:
(一)故意扰乱考点、考场、评卷场所等考试工作场所秩序;
(二)拒绝、妨碍考试工作人员履行管理职责;
(三)威胁、侮辱、诽谤、诬陷或者以其他方式侵害考试工作人员、其他考生合法权益的行为;
(四)故意损坏考场设施设备;
(五)其他扰乱考试管理秩序的行为。
第九条考生有第五条所列考试违纪行为之一的,取消该科目的考试成绩。
考生有第六条、第七条所列考试作弊行为之一的,其所报名参加考试的各阶段、各科成绩无效;参加高等教育自学考试的,当次考试各科成绩无效。
有下列情形之一的,可以视情节轻重,同时给予暂停参加该项考试1至3年的处理;情节特别严重的,可以同时给予暂停参加各种国家教育考试1至3年的处理:
(一)组织团伙作弊的;
(二)向考场外发送、传递试题信息的;
(三)使用相关设备接收信息实施作弊的;
(四)伪造、变造身份证、准考证及其他证明材料,由他人代替或者代替学生参加考试的。
参加高等教育自学考试的考生有前款严重作弊行为的,也可以给予延迟毕业时间1至3年的处理,延迟期间考试成绩无效。
第十条考生有第八条所列行为之一的,应当终止其继续参加本科目考试,其当次报名参加考试的各科成绩无效;考生及其他人员的行为违反《中华人民共和国治安管理处罚法》的,由公安机关进行处理;构成犯罪的,由司法机关依法处理追究刑事责任。
第十一条考生以作弊行为获得的考试成绩并由此取得相应的学位证书、学历证书及其他学业证书、资格资质证书或者入学资格的,由证书颁发机关宣布证书无效,责令收回证书或者予以没收;已经被录取或者入学的,由录取学校取消录取资格或者其学籍。
第十二条在校学生、在职教师有下列情形之一的,教育考试机构应当通报其所在学校,由学校根据有关规定严肃处理,直至开除学籍或者予以解聘:
(一)代替考生或者由他人代替参加考试的;
(二)组织团伙作弊的;
(三)为作弊组织者提供试题信息、答案及相应设备等参与团伙作弊行为的。
附件3
中华人民共和国刑法(节选)
第二百八十四条规定“在法律规定的国家考试中,组织作弊的,处三年以下有期徒刑或者拘役,并处或者单处罚金;情节严重的,处三年以上七年以下有期徒刑,并处罚金。为他人实施前款犯罪提供作弊器材或者其他帮助的,依照前款的规定处罚。为实施考试作弊行为,向他人非法出售或者提供第一款规定的考试的试题、答案的,依照第一款的规定处罚。代替他人或者让他人代替自己参加第一款规定的考试的,处拘役或者管制,并处或者单处罚金”。

微信收款码
支付宝收款码