湖北:2023年普通高中学业水平合格性考试全省统考科目考试报名须知
温馨提示:2023年高考进入倒计时,点击下载掌上高考app,获取各省历年真题、真题答案、详细解析;查分数、查专业、一键填报志愿。助力高考,金榜题名!
一、考试时间安排

(备注:外语科目语种为英语、俄语、日语、德语、法语、西班牙语)
二、报名对象
凡遵守中华人民共和国宪法和法律、身体健康、具有湖北省普通高中学籍的普通高中在校生均须按照须知要求报名参加相应科目的考试。具有我省户籍和初中学历、拟申请普通高中同等学力的社会人员也可报名参加考试。
三、报考科目
(一)2020级普通高中在校生
尚有科目考试成绩不合格或因故未参加2022年规定科目考试的2020级学生,应报名参加所有未合格和未考科目的考试。
(二)2021级普通高中在校生
2022年已完成3科(即思想政治、历史、地理、物理、化学、生物学6门科目中已报考的3科)考试且成绩全部合格的学生,本次报考科目为语文、数学、外语和2022年未报考的3科;2022年已完成3科考试但有不合格科目的学生,除报考上述科目外,还应报考未合格科目的补考。2022年只参加了0到2门科目考试的学生,本次报考科目按照本文件“其他考生”的报考规定执行。
(三)2022级普通高中在校生
2022级学生本次报考科目为3门,由学生根据学校教学安排和自身学习情况,从思想政治、历史、地理、物理、化学、生物学6科中选择3科报名参加考试。
(四)社会考生
尚有不合格科目、已毕业离校的原2019级普通高中学生,其在网上报名系统中的考生类别由系统自动从“在校生”转为“社会考生”,该类考生今后可以社会考生身份报考所有未合格科目。2020年、2021年、2022年、2023年注册报名的社会考生,本次报考分别参照2019级、2020级、2021级、2022级普通高中生报考规定执行。
(五)少年班学生
被普通高等院校(须具有经教育部批准的少年班招生资格)录取到少年班的高中在校生,可凭高等院校录取通知书等申请全省统考科目免试。已注册报名的2020级、2021级少年班学生可直接办理全省统考科目免试手续。2022级少年班学生须完成注册报名后方可办理免试手续。办理免试手续时,学生须先填写《湖北省普通高中学业水平合格性考试少年班学生免试申请表》,再向学籍所在高中学校提交免试申请和高等院校录取通知书复印件,由高中学校统一提交县(市、区)、市(州)、省三级教育考试机构审核办理。
(六)其他考生
因出国留学、外省转入、休学复学以及2022年报名后因故放弃考试等原因,导致本次考试不能按照上述规定报考的考生,本次考试报考科目和要求由学籍所在高中学校或户籍所在地教育考试机构负责指导报考。
四、报名方式
(一)高中在校生
采取集体网报方式,由高中学校组织学生集体报名,具备上网条件的学生,也可自行上网进行网上报名。具体报名办法请听从学籍所在学校安排。
(二)社会考生
采取个人网报方式。2023年前已注册报名的考生,可凭原注册账号和密码进行网上报名,2023年拟注册报名的新生,须先到户籍所在地教育考试机构设置的社会考生报名点接受资格审核、领取账号后,方可进行网上报名。
五、报名系统和网址
报名系统为“湖北省普通高中学业水平考试考务考籍管理与公共信息服务平台”(以下简称“学考信息平台”),登录入口部署在湖北省教育考试院官网(网址www.hbea.edu.cn)。2023年前已注册报名的考生,本次报名登录的账号和密码不变。遗忘账号和密码者,可向学籍所在高中学校或户籍所在地县市区教育考试机构信息系统管理员申请密码重置。2023年拟注册报名的考生,登录账号和密码由报名点通知。
六、考籍变动和报名工作安排
(一)考籍变动工作安排
考生考籍信息须与学籍信息、户籍信息保持一致。凡因休学、复学、退学、转学外省、姓名和身份证号发生变化、学籍转移、户籍迁移等原因需要变更考籍个人基本信息和考籍状态信息、办理考籍电子档案转移的考生,请及时联系学籍所在高中学校或户籍所在地市县教育考试机构,按照《湖北省普通高中学业水平合格性考试考籍管理办法》要求,于3月17日前通过学考信息平台完成相应考籍信息变更和考籍档案转移。其中,考籍个人基本信息变更和考籍电子档案转移工作,应由学生通过学考信息平台提交个人申请,经学校和县(市、区)、市(州)、省三级教育考试机构网上审核办理,变更前考生应先在全国中小学生学籍信息管理系统或公安机关完成个人信息变更、学籍转移或户籍迁移;学生考籍状态信息变更和班级信息调整工作,由学生学籍所在高中学校通过学考信息平台统一办理。
(二)网上报名和缴费时间安排
1.网上报名时间安排

2.网上缴费时间安排
学考信息平台提供了学校批量网上缴费和个人网上缴费两种方式。普通高中在校生既可由学校集中代收代缴考试费,有上网条件的也可自行上网缴费,具体缴费方式以所在高中学校通知为准;社会考生须自行进行网上缴费。
考生个人缴费时间:3月20日-4月4日。在此期间,学考信息平台关闭学校批量缴费功能。
学校批量缴费时间:4月5日-4月20日。在此期间,学考信息平台关闭个人缴费功能。
(三)现场确认时间
各地报名工作完成后即可开始进行现场确认,全省现场确认工作截止时间为4月22日。请考生及时关注户籍所在地教育考试机构或学籍所在高中学校网上发布的现场确认时间安排,确保在规定时间内完成本人身份证信息采集、头像信息采集和现场确认签字确认工作。2023年以前已注册报名的学生无需再进行身份证和头像信息采集,但要对报考科目进行签字确认,凡未对报名报考信息进行签字确认的考生,报名报考信息按无效处理。
七、报名地点
普通高中在校生须在学籍所在高中学校办理报名报考手续,社会考生应到户籍所在地市(州)或县(市、区)教育考试机构指定的社会人员报名点办理报名报考手续。凡学籍、户籍已发生转移,但未办理完成考籍转移的考生,只能在原考籍注册地报名参加考试。
八、报名材料
2023年注册报名的新生应在报名前准备好本人居民身份证。其中,普通高中学生还应在全国中小学生学籍信息管理系统中完成学籍注册工作,社会考生还需准备户口簿、初中学历证书。
九、考试收费
1.根据《省发展改革委省财政厅关于进一步明确普通高考和高中学业水平考试收费标准的通知》(鄂发改价调〔2019〕218号)规定,普通高中学业水平合格性考试费标准为每生每科25元。
2.学考信息平台网上缴费提供了银行卡快捷支付、网银支付、微信扫码支付、支付宝扫码支付四种支付方式。学校和考生可自行选择其中任何一种支付方式。
3.考生完成个人基本信息和科目信息填报且提交成功后,方可通过网上在线支付系统缴纳考试费用。考生网上支付考试费用前,一定要认真核对,确保报考科目门数和缴费总额一致后再付款。凡未在规定时间内完成网上缴费或网上缴费不成功的考生,其报考订单一律做无效处理。
4.网上在线支付系统咨询电话:95070。
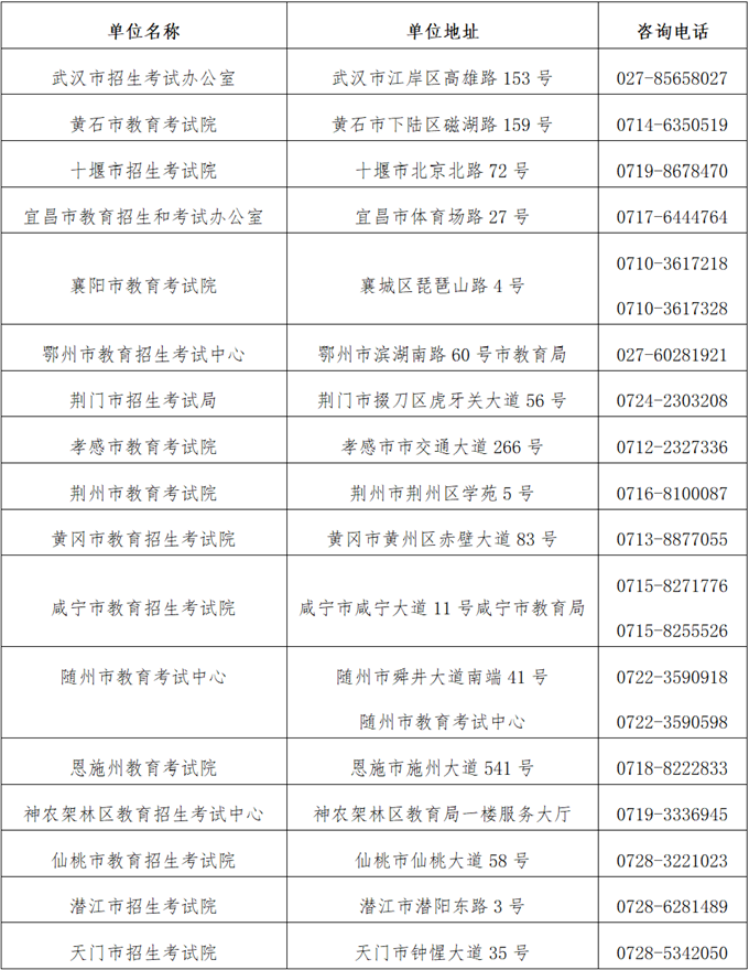
十、报名期间各地咨询服务电话

附件:
1.2023年湖北省普通高中学业水平合格性考试少年班学生免试申请表
2.2023年湖北省普通高中学业水平合格性考试残疾考生合理便利服务申请表
湖北省教育考试院
2023年2月26日
----
点击下载:2023年湖北省普通高中学业水平合格性考试全省统考科目考试报名须知fj.doc
相关文章
- 湖北省2023年普通高中学业水平合格性考试全省统考科目考试报名官方入口:www.hbea.edu.cn
- 海南:关于做好2023年普通高中学业水平合格性考试语文、数学、英语三个科目报名工作的公告
- 海南省2023年普通高中学业水平合格性考试语文、数学、英语三个科目报名官网入口:http://ea.hainan.gov.cn/
- 天津:2023年普通高考小语种科目第一次考试成绩2月16日可查
- 2023年天津普通高考小语种科目第一次考试成绩查询官网入口:http://www.zhaokao.net
- 北京:2023年高考英语听说机考考生须知
- 云南:2023年普通高校招生补报名考生须知
- 河北:2023年音乐统考考生,今天起可打印《准考证》
- 2023年河北省音乐统考考生准考证打印官方入口:https://hbyytk.hueb.edu.cn:8083
- 北京:2023年高考美术类专业统一考试分数分布(统考考生)
微信收款码
支付宝收款码