已有1.8万人通过此方式,“降分”进了985!
2023-01-05 18:19:26高考动态
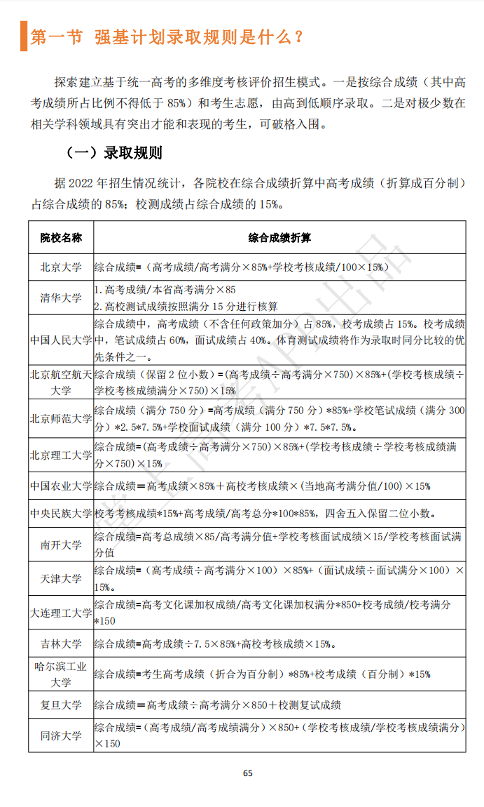
温馨提示:2023年综合评价招生已开启!如何系统了解综合评价政策?低年级考生家长可以提前做好哪些准备?掌上高考官方推出《强基综评报考白皮书》,关注【掌上高考APP官方】,回复【强基综评】获取!自2019年以来,强基计划已经顺利实施三年。三年来,1.8万余人通过强基计划招生进入985高校,有关高校普遍反映,通过强基计划确实选拔了一批对基础学科研究有志向、有兴趣、有天赋的优秀学生。因院校扩容、专业范围增加、具有绝对优势的本-硕-博衔接培养的招生培养模式,强基计划招生成为众多高中尖子生优先考虑的升学方式之一。在
温馨提示:2023年综合评价招生已开启!如何系统了解综合评价政策?低年级考生家长可以提前做好哪些准备?掌上高考官方推出《强基综评报考白皮书》,关注【掌上高考APP官方】,回复【强基综评】获取!
自2019年以来,强基计划已经顺利实施三年。三年来,1.8万余人通过强基计划招生进入985高校,有关高校普遍反映,通过强基计划确实选拔了一批对基础学科研究有志向、有兴趣、有天赋的优秀学生。
因院校扩容、专业范围增加、具有绝对优势的本-硕-博衔接培养的招生培养模式,强基计划招生成为众多高中尖子生优先考虑的升学方式之一。
在2022年,强基计划报名人次突破86万。报名人数的增加意味着强基计划招生竞争越来越激烈,那么,对于想要在每年4月时报考强基计划的高二同学来说,如何提前做好准备,便显得极为重要!
对比历年数据,强基计划比统招本科批普遍低几分至几十分,所以,比普通考生分数更低冲名校已完全成为可能!
为帮助更多考生获得更优质的升学路径,掌上高考精心策划《强基计划综合评价报考白皮书(2023版)》,从强基综评政策解读、报考流程、就业前景、录取分数线、高校考察重点等多方面,全方位为各位考生解读。


(白皮书目录页展示)


(白皮书内页展示)
识别下方海报二维码
回复关键词【强基综评】即可免费领!

很赞哦! ()
相关文章
- 山东:2023年夏季高考外语听力考试考生健康信息采集
- 山东:2023年夏季高考外语听力考试考生各市核酸检测安排!
- 内蒙古艺术学院2023年本科校考初试考生须知
- 甘肃:2023年普通高校招生舞蹈学类专业统一考试考生指南
- 海南:关于2023年普通高校招生艺术类声乐(演唱、视唱)、舞蹈、播音与主持专业延后考生考试的公告
- 贵州:2023年美术类专业统一考试贵州大学考点考生须知
- 贵州:2023年美术类专业统一考试贵州民族大学考点考生须知
- 福建:2023年普通高校招生音乐类专业省级统一考试考生须知
- 新疆:2023年普通高校招生艺术类统考考生自12月29日10时起可打印《准考证》
- 新疆2023年普通高校招生艺术类统考考生准考证打印入口:http://www.xjzk.gov.cn/
微信收款码
支付宝收款码