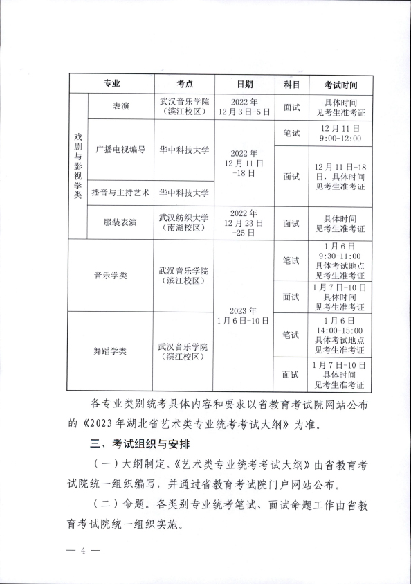
您现在的位置是:首页 > 学历教育 > 高考动态 高考动态 湖北:2023年普通高考艺术类专业统考工作的通知 湖北 艺考 font 2022-11-02 18:18:12高考动态 ◐◐◐◐●☛█▼▲东方金报网http://www.dfjb.net▼▲▼▲▼▲▼▲▼●●●●●●●▼▲▼▲▼▲ 很赞哦! () 扫描关注成功教育网微信公众号,第一时间获取成功教育网更新动态 转载请说明来源于"成功教育网" 本文地址:https://www.succedu.com/jiaoyuzixun/gaokaozhengce/62612.html 上一篇 湖南:2023年普通高等学校招生艺术类专业全省统一考试工作的通知 各市(州)教育考试院,有关普通高等学校:根据教育部和省教育厅有关文件规定,我省2023年普通高等学校艺术类招生的专业考试实行全省统一考试(以下简称“省统考”),省统考分为音乐类、舞蹈类、美术类(含美术学类和设计学类,下同)、播音与主持艺术类、编导类(含广播电视编导专业、戏剧影视文学专业和影视节目制作等专业,下同)、表演类(服装表演)、表演类(戏剧表演)、书法艺术和书法教育类、摄影摄像类、服装类(职高)等10个专业类别,由我院统一组织管理。现将有关事项通知如下:一、严格执行相关政策规定和工作安排1.根据我省 相关文章 2023年湖北省各市、县考区普通高考报名咨询电话湖北2023高考报名系统官方入口:gkbm.hbea.edu.cn湖北:2023年普通高等学校招生考试报名须知广西:2023年艺考考试大纲可下载查看湖北:2022年高职高专普通批征集志愿湖北省2022年本科提前批(首选历史)平行志愿投档线湖北省2022年本科提前批(首选物理)平行志愿投档线湖北省2022年本科提前批单设志愿录取院校投档线湖北省2022年艺术本科A梯度志愿第一志愿投档线湖北2022高考分数线:本科物理类409分,历史类435分 文章评论