山东科技大学2022综合评价招生简章
第一章总则
第一条根据教育部及山东省教育厅有关本科综合评价招生工作通知精神,结合学校工作实际,制定本章程。
第二条学校招生工作严格执行教育部和省级招生主管部门的有关政策和规定,贯彻“公平竞争、公正选拔、公开透明、全面考核、综合评价、择优录取”的原则。
第三条学校招生工作实施“阳光工程”,接受广大考生及其家长和社会各方面的监督。
第四条本章程适用于2022年山东科技大学本科综合评价招生工作。
第二章学校概况
第五条学校全称:山东科技大学。
第六条学校代码:10424。
第七条办学层次及类型:本科、研究生教育,公办普通高等学校
第八条颁发毕业证书及学位证书的学校名称:山东科技大学。
第九条学校在青岛、泰安、济南三地办学,主校区在青岛。
第三章组织机构
第十条学校招生工作委员会决定综合评价招生工作相关重大事项。
第十一条学校招生办公室负责综合评价招生工作的具体实施。
第十二条学校纪委机关负责对综合评价招生工作的全过程监督。
第四章招生计划与报名办法
第十三条招生计划
学校综合评价招生面向山东省内夏季高考生源,总计划数为180人,招生计划如下表:

第十四条报名条件
具有山东省2022年普通高等学校招生统一考试报名资格,品德优良,身心健康,综合素质较高,具有创新精神和培养潜质;学生思想品德、社会实践表现良好,高中三年参加不少于10个工作日的社区服务和1周社会实践,并完成不少于6学分的考察探究活动(研究性学习、研学旅行、野外考察等),完成规定的自主选修学分学习,普通高中学业水平合格考试合格,且符合以下条件之一者均可申请报考:
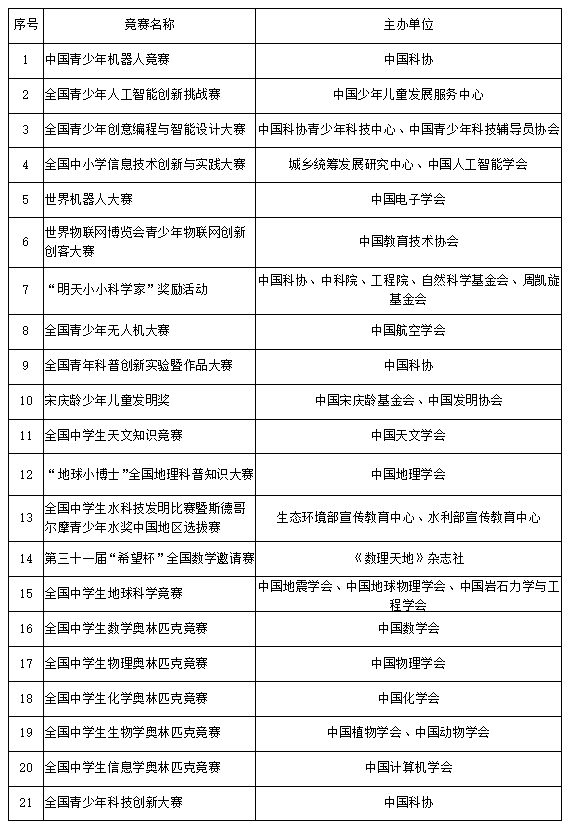
(1)自然科学素养类:高中阶段在以下竞赛中获得过省级三等奖(含)以上者。


(2)人文综合素养类:高中阶段在以下竞赛中获得过山东赛区决赛三等奖及以上者。(3)高中阶段获得省级“优秀学生干部”、“优秀学生”、“优秀共青团员”等荣誉称号者,以及获得学科竞赛、科技创新、语言文学特长等省级三等奖(含)以上者(证书落款为山东省教育厅、共青团山东省委员会等)。

第十五条网上报名
符合报名条件的学生请于规定时间内登录阳光高考特殊类型招生报名平台综合评价报名系统进行网上报名(网址:https://gaokao.chsi.com.cn/zzbm/)。根据网上提示的“报名流程”办理报名手续,确认无误后,通过报名平台直接用A4纸打印《山东科技大学2022年综合评价招生申请表》。以“网上支付”方式缴纳报名费30元/人。
学生报名应通过报名平台上传报名材料,无需寄送任何纸质材料。所有材料必须经学生所在中学核实并加盖中学公章,扫描后按材料清单顺序依次上传。报名上传的材料务必清晰可读,对未按时完成报名或材料不符合要求的学生,学校不予审核。学生报名材料清单与要求如下:
(1)《山东科技大学2022年综合评价招生申请表》;
(2)参加社区服务、社会实践、考察探究活动、自主选修学分学习情况等方面经历及其表现的客观记录与相关证明材料,加盖中学公章;
(3)普通高中学业水平合格考试合格证明,加盖中学公章;
(4)高中阶段获奖证书(学生仅需上传报名条件中规定的各项奖励证书,不得上传报名条件中未规定的奖励证书),加盖中学公章;
(5)本人亲笔签字、加盖中学公章的《山东科技大学2022年本科综合评价招生报名条件证明》(附件1)、《山东科技大学2022年本科综合评价招生考试诚信承诺书》(附件2)。
第五章选拔程序和录取办法
第十六条选拔程序
1.学校初审:学校根据报名条件及山东省教育招生考试院反馈的高中综合素质评价信息,组织审核考生提交的报名材料及综合素质评价信息,确定初审合格名单,在教育部阳光高考信息公开平台公布。
2.网上确认考试:在规定时间内,初审合格考生在阳光高考特殊类型招生报名平台综合评价报名系统进行确认考试,超出规定时间,不允许继续网上确认考试或者取消考试确认。另外,在时间冲突的情况下只允许在报名系统中确认1所学校的测试。
3.学校考核:初审合格考生有资格参加学校考核,考核方式为综合素质面试,面试地点青岛校区。
(1)以考察学生的综合素质为主,根据考核成绩由高到低,按照不超过招生计划1:5的比例,确定入围考生名单。
(2)面试分组和试题现场抽签随机确定。
(3)入围考生名单在我校本科招生网进行公示,并报山东省教育招生考试院备案。
注意:如遇疫情等不可抗力因素,具体面试时间和地点另行通知。
第十七条录取办法
1.入围考生必须参加2022年高考报名和考试。录取批次安排在普通类提前批,高考投档成绩不低于山东省2022年夏季高考特殊类型招生控制线下30分。
2.对进档考生,按综合成绩从高分到低分进行录取。
综合成绩由夏季高考总成绩(含语文、数学、外语科目考试成绩,高中学业水平等级考试成绩和高考加分),我校综合素质面试成绩组成,其中夏季高考总成绩占70%,我校综合素质面试成绩占30%。综合成绩四舍五入,保留两位小数。
若考生综合成绩相同,则按单项顺序及分数高低排序,单项顺序排列依次为:我校综合素质面试成绩、夏季高考总成绩。
3.考生填报的专业志愿须在我校公布的综合评价招生计划专业范围内,考生选考科目应符合所报专业的选考科目要求,否则该专业志愿无效。
4.专业安排办法:对进档考生,在专业安排上,按照“分数优先,遵循志愿”的原则进行,专业志愿间不设级差分。考生所报专业志愿都无法满足时,若不服从专业调剂,作退档处理。
5.对考生身体健康要求,根据教育部等部门印发的《普通高等学校招生体检工作指导意见》实施。
6.综合评价招生已录取的学生,其他院校不再录取。
第十八条时间安排
1.网上报名、报名缴费:5月5日上午9:00至5月10日上午12:00;
2.初审结果查询:6月9日前;
3.面试缴费、网上确认考试:6月10日上午9:00到6月12日下午18:00;
4.现场报到:6月18日上午9:00到下午16:30;
5.学校考核:6月19日(具体以考生准考证通知为准);
6.入围考生名单公示:6月22日前。
注意:请考生严格按照上述时间要求完成网上报名、报名缴费、面试缴费、网上确认考试、现场报到、学校考核等环节,未按上述规定时间完成的,视为放弃我校综合评价招生资格。
第六章其他
第十九条学校不委托任何机构和个人办理招生相关事宜,请考生及家长谨防上当。
第二十条考生应本着“诚信”的原则提供真实准确的报名申请材料,对查实提供虚假申请材料的考生,我校依照相关规定取消其综合评价招生相应资格,并将有关情况通报山东省教育招生考试院,由山东省教育招生考试院依照相关规定取消其高考相应资格。中学应当对所出具的推荐材料或者盖章认可的自荐材料认真核实,出现弄虚作假情形的,我校保留采取相关措施的权利。
第二十一条学校实行学分制收费,按照山东省发展和改革委员会、山东省财政厅、山东省教育厅核定的收费标准及有关规定收费。
第二十二条其他注意事项请考生及时关注我校本科招生网上相关信息。
第二十三条联系方式:
咨询电话:0532-86057077(周一至周五的8:30-11:30和14:30-17:00)
招生监督电话:0532-86058201(周一至周五的8:30-11:30和14:30-17:00)
学校网址:http://www.sdust.edu.cn
本科招生网:http://zs.sdust.edu.cn/
通信地址:山东省青岛市黄岛区前湾港路579号山东科技大学招生办公室
邮政编码:266590
第二十四条本章程由山东科技大学招生办公室负责解释。本章程若有与国家和上级有关政策不一致之处,以国家和上级有关政策为准。
附件1:山东科技大学2022年本科综合评价招生报名条件证明
山东科技大学:
兹证明我校学生,性别,身份证号,该生高中阶段已完成以下5项内容:
1、不少于10个工作日的社区服务;
2、1周社会实践;
3、不少于6学分的考察探究活动(研究性学习、研学旅行、野外考察等);
4、规定的自主选修学分学习;
5、普通高中学业水平合格考试合格
且有符合《山东科技大学2022年本科综合评价招生章程》中要求的竞赛奖项和获奖等级,具体信息如下:
竞赛名称:
获奖等级
主办单位
获奖时间
特此证明。
中学公章:
经办人手写签名:
联系电话:
日期:2022年月日
附件2:山东科技大学2022年本科综合评价招生考试诚信承诺书
山东科技大学:
本人(姓名),身份证号:,自愿参加山东科技大学2022年综合评价招生考试,已认真阅读《山东科技大学2022年本科综合评价招生章程》,并按照相应报考条件、时间要求进行申报,同时知晓《国家教育考试违规处理办法》(教育部令第33号)和《普通高等学校招生违规行为处理暂行办法》(教育部令第36号)的有关规定:
凡在招生考试中有作弊行为的考生,包括冒名顶替、伪造材料骗取报名资格等情况,均应当认定为在国家教育考试中作弊,取消相关考试的报名和录取资格,同时通报省级招生考试机构取消该生当年高考报名和录取资格。作弊行为涉嫌违反《中华人民共和国刑法》规定的,移交司法机关依法处理。
我保证按规定的程序和要求进行报考,并确保报名所提供的个人信息真实、准确、完整,不弄虚作假,不伪造、不使用假证明、假证书。如提供虚假信息或证明材料,造成的一切后果,由本人无条件承担。
承诺人手写签名:
中学公章:
经办人手写签名:
日期:2022年月日
- 上一篇
青岛大学2022综合评价招生简章
第一章总则第一条根据《教育部办公厅关于山东省开展普通本科高校综合评价招生试点的意见》(教学厅函〔2016〕36号)、《教育部办公厅关于做好2022年普通高校部分特殊类型招生工作的通知》(教学厅〔2021〕7号)和《山东省教育厅关于做好2022年普通本科高校综合评价招生试点的通知》(鲁教学函〔2022〕9号)等文件要求,结合学校实际情况,特制定本章程。第二条青岛大学本科综合评价招生工作贯彻“公平竞争、公正选拔、公开程序,全面考核、综合评价、择优录取”的原则。第三条青岛大学本科综合评价招生工作接受各级纪检、监
- 下一篇
山东师范大学2022综合评价招生简章
第一章总则第一条根据《中华人民共和国教育法》《中华人民共和国高等教育法》和山东省教育厅有关政策规定,结合山东师范大学招生工作实际,特制定本章程。第二条本章程适用于2022年山东师范大学综合评价招生工作。第三条学校招生工作严格执行教育部和省级招生主管部门的有关政策规定,贯彻公平、公正、公开原则,全面考核、综合评价、择优录取。第四条学校招生工作实施“阳光工程”,接受广大考生、家长和社会各界的监督。第二章学校概况第五条学校名称:山东师范大学。第六条学校代码:10445。第七条办学类型:公办普通高等学校。第八条办
微信收款码
支付宝收款码