湖南:军队院校招生体格检查和面试工作手册
2021-06-30 18:18:03高考动态
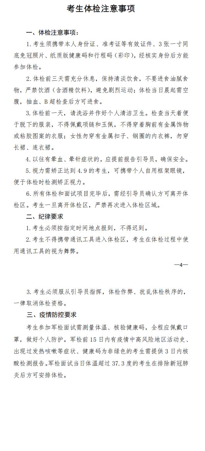
湖南省发布2021年军队院校招生体格检查和面试工作手册:
湖南省发布2021年军队院校招生体格检查和面试工作手册:



很赞哦! ()
- 上一篇
云南:2021年普通高校招生军校补填志愿招生计划
2021年云南省普通高校招生军校补填志愿招生计划----点击下载:2021年云南省普通高校招生军校补填志愿招生计划.pdf
- 下一篇
福建:普通高校招生艺术类、普通类本科提前批常规志愿6月30日开始填报
2021年福建省普通高校招生艺术类本科提前批常规志愿、普通类本科提前批常规志愿6月30日8时开始填报,7月2日18时截止。截止时间一到,志愿填报系统将自动关闭,请考生在规定的时间内登录省教育考试院门户网站(www.eeafj.cn),点击“数字服务大厅—高考高招—高考志愿填报及志愿填报辅助系统”图标,输入本人的账号、密码,并输入验证码,点击“登录”按钮后进入系统进行填报。 各地高考分数即将陆续公布,查看你的分数能上哪些大学?
微信收款码
支付宝收款码