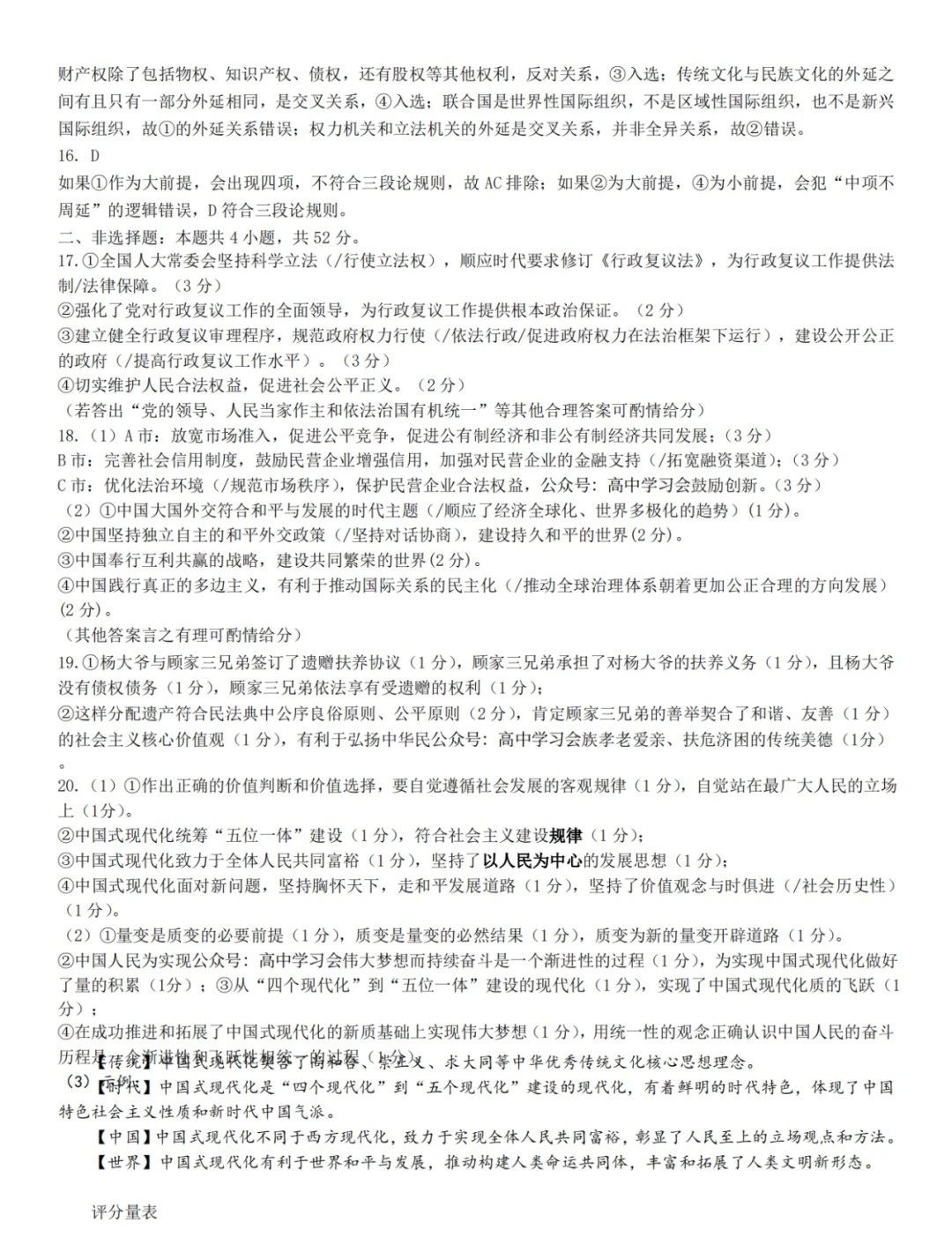
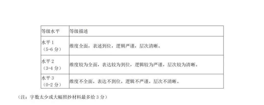
哈师大附中2024年高三第三次模考思想政治参考答案 —掌上高考—中国教育在线
2024年高考进入倒计时,全国各省市高三进行三模考试。掌上高考将哈师大附中2024年高三第三次模考政治参考答案整理出来,希望对高三的同学们有帮助。



哈尔滨师范大学附属中学位于黑龙江省哈尔滨市南岗区,是华夏基金会“国家示范性高中建设项目学校”,是教育部“全国百所普通高中特色项目学校”,是黑龙江省首批省重点中学之一。
以上为哈师大附中2024年高三三模政治参考答案供大家参考。家长和考生想要了解能否考上心仪院校,可以点击模拟填报志愿,一键填报,测测你的分数,录取概率是多少。
- 上一篇
哈师大附中2024年高三第三次模考物理试题完整版 —掌上高考—中国教育在线
温馨提示:高三二模成绩已出,点击此处,测测你的分数,能上哪些大学!2024年高考进入倒计时,全国各省市高三进行三模考试。掌上高考将哈师大附中2024年高三第三次模考物理试题整理出来,希望对高三的同学们有帮助。哈尔滨师范大学附属中学位于黑龙江省哈尔滨市南岗区,是华夏基金会“国家示范性高中建设项目学校”,是教育部“全国百所普通高中特色项目学校”,是黑龙江省首批省重点中学之一。以上为哈师大附中2024年高三三模物理试题供大家参考。家长和考生想要了解能否考上心仪院校,可以点击模拟填报志愿,一键填报,测测你的分数,
- 下一篇
西安科大再通报“改成绩”事件:成绩无效,多人被免职或处分 —掌上高考—中国教育在线
温馨提示:高三二模成绩已出,点击此处,测测你的分数,能上哪些大学!5月14日,西安科技大学发布情况通报。通报部分内容如下:经研究,认定更改成绩无效。认定教务员张某某一级教学事故,给予记过处分,调离原岗位;认定课程组长陈某三级教学事故,免去课程组长职务;认定分管教学副院长竞某三级教学事故,给予警告处分;给予院长李某某警告处分;给予院党委书记殷某某记过处分。近日,西安科技大学学生挂科按“闹”修改成绩一事,引发社会关注。该校一名专职教师反映:今年1月,自己所带课程的期末成绩出来后,一名成绩不合格的学生家长以“影
相关文章
- 西安科大再通报“改成绩”事件:成绩无效,多人被免职或处分 —掌上高考—中国教育在线
- 西安科大再通报“改成绩”事件:成绩无效,多人被免职或处分 —掌上高考—中国教育在线
- 哈师大附中2024年高三第三次模考物理试题完整版 —掌上高考—中国教育在线
- 哈师大附中2024年高三第三次模考物理试题完整版 —掌上高考—中国教育在线
- 哈师大附中2024年高三第三次模考物理参考答案 —掌上高考—中国教育在线
- 2024届高三全国名校三模试题及答案汇总 —掌上高考—中国教育在线
- 高考信息差汇总,高考再提20分! —掌上高考—中国教育在线
- 高考信息差汇总,高考再提20分! —掌上高考—中国教育在线
- 2024年高考哪些学校不招收复读生?家长与考生必看! —掌上高考—中国教育在线
- 2024年高考哪些学校不招收复读生?家长与考生必看! —掌上高考—中国教育在线
微信收款码
支付宝收款码