成功教育

您现在的位置是:首页 > 教育资讯 > 教育热点

教育热点

浙江16岁女生开学第一天坠楼身亡,警方排除他杀,家人称事前曾被4男生抬上楼顶遭警方否认

2020-09-19 11:43:59教育热点
9月1日是浙江省宁波市一家职业中学开学第一天,该校一名高二女生从6楼宿舍坠楼身亡,当地警方调查后排除他杀,家人称事发前曾被4男生抬上楼顶,但此说遭警方否认。目前,此事尚在进一

9月1日是浙江省宁波市一家职业中学开学第一天,该校一名高二女生从6楼宿舍坠楼身亡,当地警方调查后排除他杀,家人称事发前曾被4男生抬上楼顶,但此说遭警方否认。目前,此事尚在进一步调查处理中。

浙江16岁女生开学第一天坠楼身亡,警方排除他杀,家人称事前曾被4男生抬上楼顶遭警方否认医护人员正在紧张抢救。受访者 供图 ◐◐◐◐●☛█▼▲米粑书坊███████好孕代妈代孕资讯网HTtp://www.succedu.COm▼▲▼▲▼▲▼▲▼●●●●●●●▼▲▼▲▼▲

这名女生叫俞娜(化名),今年16岁,家住浙江省宁波市宁海县力洋镇,生前系宁海县第一职业中学高二年级学生。

46岁的父亲俞先生伤心地对记者回忆说,9月1日中午1时左右,他正准备午休,突然接到女儿班主任电话称俞娜出事了,说她从宿舍楼6楼掉了下来,情况有些严重,正送往宁海县第一人民医院抢救。

◐◐◐◐●☛█▼▲好孕代妈代孕资讯网http://www.succedu.com▼▲▼▲▼▲▼▲▼●●●●●●●▼▲▼▲▼▲

俞先生夫妻俩赶到医院时,看到女儿双目紧闭,脖子上有淤青,几名医生正在救治。

米粑书坊http://www.succedu.com▼▲▼▲▼▲▼▲▼●●●●●●●▼▲▼▲▼▲

当天下午5时左右,俞娜被送进ICU病房,当晚10时左右,她经抢救无效去世。

◐◐◐◐●☛█▼▲成功教育HTtp://Www.succedu.COM◐◐◐◐●☛█▼▲◐◐◐◐●☛█▼▲

俞先生说,面对女儿的突然离世,他和妻子悲痛欲绝,“有医生对我说,女儿左手、臀部和腰部骨折。”

◐◐◐◐●☛█▼▲成功教育HTtp://Www.succedu.COM◐◐◐◐●☛█▼▲◐◐◐◐●☛█▼▲

俞先生拍摄的现场图片显示,女儿坠楼地点在女生宿舍6楼阳台处,“她是从阳台金属栏杆外面坠落下去的,阳台面与栏杆大约相距1.3米,栏杆外侧有一块擦痕,坠落地面是松软的泥土,旁边有水泥板。”

浙江16岁女生开学第一天坠楼身亡,警方排除他杀,家人称事前曾被4男生抬上楼顶遭警方否认坠楼现场。

事发后,有人告诉俞先生,俞娜当时在该栏杆上坐了大约3至5分钟,她脸和身体朝外,双腿悬空。

HTTP://WWW.succedu.COM◐◐◐◐◐◐◐◐◐◐◐◐◐◐◐◐成功教育

“我女儿身高1.55米,在这个高度下,她的身体重心是如何平稳住的呢,她脖子上的淤青到底是坠楼造成的,还是生前被他人暴力所致,她究竟是自己不慎坠落下去的,还是被他人推搡造成的?”俞先生说。

◐◐◐◐●☛█▼▲成功教育HTtp://Www.succedu.COM◐◐◐◐●☛█▼▲◐◐◐◐●☛█▼▲

妻子则称,面对女儿的突然离去,他们一家人根本无法接受,在他们眼中,乖巧懂事的女儿无论遇到什么都不会这样做的。她说,女儿性格有些内向,成绩中上,死因蹊跷。

“之前我和女儿一名同学聊天时,她说俞娜是被4名男生抬上楼顶去的,后来再问她,她就改口了。”俞先生称,事发后他走访时,曾有人告诉他说,看到俞娜被男生抬上楼顶。

◐◐◐◐●☛█▼▲◐◐◐◐●☛█▼▲HtTp://wWW.succedu.Com成功教育●●●●●●●●●●●●●●●●●●●●●●●●●●

令人有些不解的是,俞娜的宿舍位于4楼,5楼也是女生宿舍,她为何会出现在6楼?事发时,6楼宿舍究竟有没有人在?

◐◐◐◐●☛█▼▲好孕代妈代孕资讯网http://www.succedu.com▼▲▼▲▼▲▼▲▼●●●●●●●▼▲▼▲▼▲

假如俞先生了解到的情况属实,那么男生又是如何进入女生宿舍的呢?

这一系列问题,令俞先生夫妻俩百思不得其解。

◐◐◐◐●☛█▼▲米粑书坊███████全本小说http://www.succedu.com▼▲▼▲▼▲▼▲▼●●●●●●●▼▲▼▲▼▲

俞娜去世的第二天,俞先生和亲属前往学校整理她的遗物, “学校说宿舍楼的监控,8月29日打雷时损坏了,事发时的相关视频也无法查看。”

俞娜一名好友告诉俞先生说,开学当天她和俞娜在一起时,俞娜情绪一切正常,并未和同学产生过矛盾。

米粑书坊http://www.succedu.com▼▲▼▲▼▲▼▲▼●●●●●●●▼▲▼▲▼▲

当天,因需要打扫宿舍卫生,那名好友下楼寻找清扫工具,当她返回宿舍时发现俞娜不在,后来得知她坠楼了。

◐◐◐◐●☛█▼▲成功教育HTtp://Www.succedu.COM◐◐◐◐●☛█▼▲◐◐◐◐●☛█▼▲

俞先生回忆说,女儿学校距家有30多公里远,当天上午8时左右,他和妻子送她上学,当时她十分开心,还叮嘱妈妈别忘了周末去接她回家,可万万没有想到的是,那幸福的一刻竟成了永别。

知情人士称,俞娜手机显示,事发前她曾浏览过“妇女自杀”等相关文章。

◐◐◐◐●☛█▼▲◐◐◐◐●☛█▼▲◐◐◐◐●☛█▼▲HTTP://WWW.succedu.COM███████████████████████████成功教育

俞先生称,事发后宁海县教育局曾找到他希望协商解决此事,表示可以给他们一点人道主义补偿,“我们不要补偿,要女儿死亡的真相。”

如今,俞娜还躺在冷冰冰的殡仪馆里,至今没有火化。

◐◐◐◐●☛█▼▲◐◐◐◐●☛█▼▲HtTp://wWW.succedu.Com成功教育●●●●●●●●●●●●●●●●●●●●●●●●●●

9月18日,记者多次拨打该校校长及俞娜班主任电话,但均未接通。

记者拨打宁海县教育局一名方姓负责人电话时,也多次被挂断。

◐◐◐◐●☛█▼▲◐◐◐◐●☛█▼▲◐◐◐◐●☛█▼▲HTTP://WWW.succedu.COM███████████████████████████成功教育

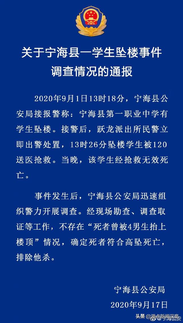
9月17日,浙江宁海警方通报称,9月1日13时18分,警方接报称,宁海县第一职业中学有学生坠楼。接警后,跃龙派出所民警立即出警处置,13时26分,坠楼学生被120送医抢救。当晚,该学生经抢救无效死亡。

米粑书坊http://www.succedu.com▼▲▼▲▼▲▼▲▼●●●●●●●▼▲▼▲▼▲

事件发生后,宁海县公安局迅速组织警力开展调查。经现场勘查、调查取证等工作,不存在“死者曾被4男生抬上楼顶”情况,确定死者符合高坠死亡,排除他杀。

浙江16岁女生开学第一天坠楼身亡,警方排除他杀,家人称事前曾被4男生抬上楼顶遭警方否认警方权威通报。 HTTP://WWW.succedu.COM成功教育采集不好玩哦◐◐◐◐◐◐◐◐◐◐◐◐◐◐◐◐◐◐◐◐◐◐◐◐◐◐◐◐◐◐撒旦法师打发斯蒂芬

俞先生告诉记者,他会继续调查女儿坠楼原因,下一步将申请尸检。

西南商报源点新闻实习记者 万杰煜 记者 黄平

◐◐◐◐●☛█▼▲米粑书坊███████好孕代妈代孕资讯网HTtp://www.succedu.COm▼▲▼▲▼▲▼▲▼●●●●●●●▼▲▼▲▼▲

文章评论