地铁车厢也要“静音”了 12月1日起上海地铁禁止手机外放
京沪高铁设静音车厢后,上海地铁车厢也要“静音”了。
近日,上海地铁不少车厢内都贴出“使用电子设备时禁止外放声音”的标识。12月1日正式实施的《上海市轨道交通乘客守则》,第九点第七条写明,禁止使用电子设备时外放声音。 上海市交通委官网 截图
据上海交通委官网公开信息显示,12月1日起,新修订的《上海市轨道交通乘客守则》将正式实施。其中新增了针对手机等电子设备

近日,上海地铁不少车厢内都贴出“使用电子设备时禁止外放声音”的标识。 网友供图
京沪高铁设静音车厢后,上海地铁车厢也要“静音”了。
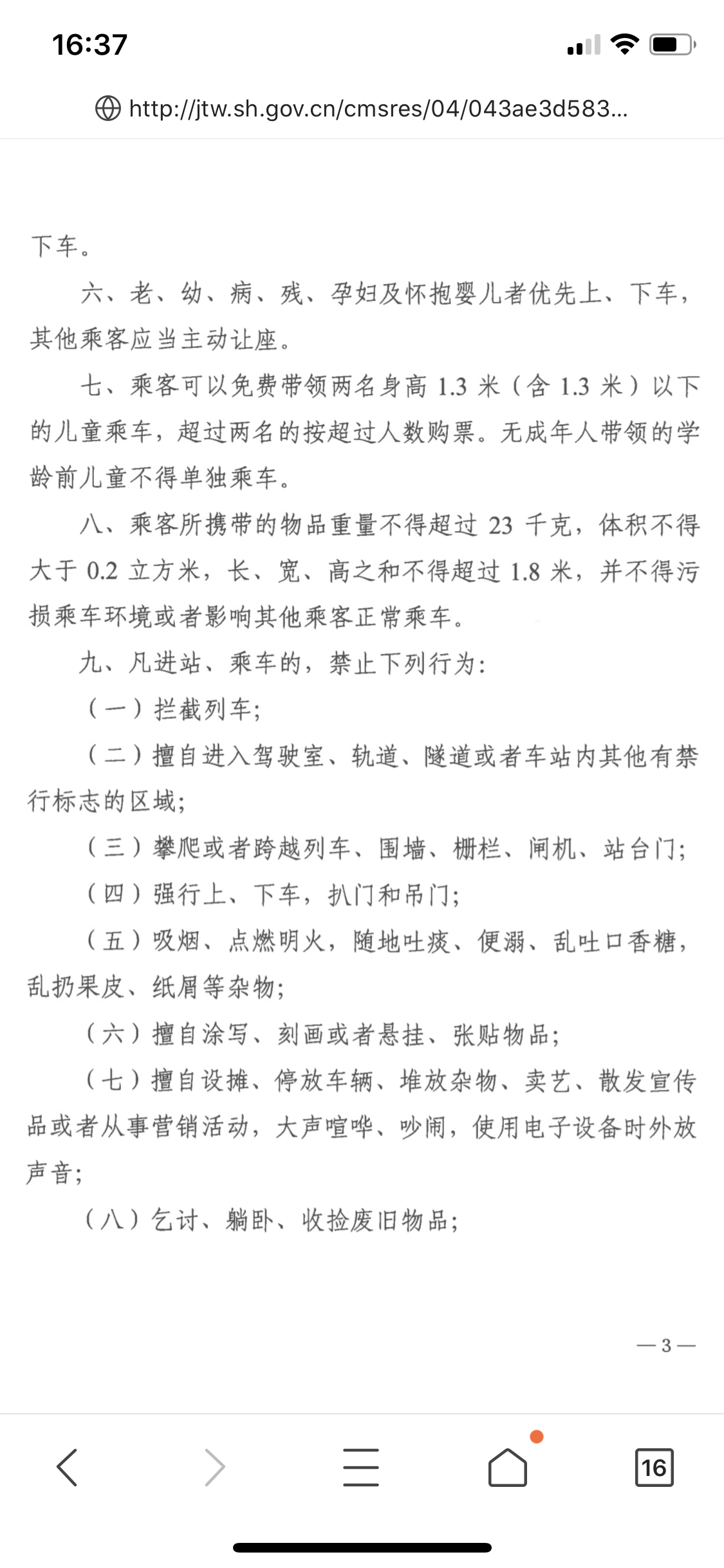
近日,上海地铁不少车厢内都贴出“使用电子设备时禁止外放声音”的标识。


12月1日正式实施的《上海市轨道交通乘客守则》,第九点第七条写明,禁止使用电子设备时外放声音。 上海市交通委官网 截图
据上海交通委官网公开信息显示,12月1日起,新修订的《上海市轨道交通乘客守则》将正式实施。其中新增了针对手机等电子设备声音外放的禁止条款。
对此,不少市民都表示赞同,他们认为电子设备声音外放会对其他乘客造成影响,应该尊重他人,保持安静。还有市民坦言,在日本的地铁车厢内,很少听到有人打电话,外放手机声音,乘客多数都在低头看手机或是闭目养神,“地铁静音车厢能否实行,归根究底要看市民的素质和意识。”
上海地铁表示,对于使用电子设备时外放声音,以及在地铁车厢内饮食等行为,工作人员会进行劝阻。上海地铁有关负责人同时呼吁,共创安全文明的乘车环境。(澎湃新闻记者 陈逸欣)
原标题:地铁车厢也要“静音”了 12月1日起上海地铁禁止手机外放
- 上一篇
【危险驾驶】宝马男单手飙车时速255公里后续:已抓获!
近日,一段飙车视频在网上引起热议。该视频中,驾驶员一手驾驶宝马汽车,一手不忘拿着手机拍摄视频,在马路上一路狂飙,时速最高达到255公里。此外,在视频中我们还可以看到,驾驶员在如此高的时速下还有逆行和闯红灯的危险行为。 该视频一出便引起了广泛讨论,有网友更是通过微博@海门公安进行举报,根据南通市海门区公安局的通报,经过调查,海门公安方面已于10月27日将嫌疑人卢某抓获,案件正在进一步侦办中。原标题:逆行、闯红灯……宝马男单手飙车时速255公里 警方:已抓获!
- 下一篇
男子每天从超市塞猪肉进衣裤获利 动机令人无语
男子每天从超市塞猪肉进衣裤获利?近日,警方从监控中发现一男子形迹可疑,不断从衣服掏出大块猪肉放进篮子里,上前询问果然有问题,男子为何每天偷这么多猪肉呢?男子每天从超市塞猪肉进衣裤获利?在上海一家大型超市猪肉摊位工作的张某,每天在身上偷藏一些猪肉带出去,以低于市场价的价格卖给周围邻居。因为便宜,找他买肉的人越来越多,他每天能赚100元至400元不等。到被民警抓获时已获利1万余元。男子称这样做是因为自己工资很低。目前,张某因涉嫌盗窃罪被依法刑事拘留。原标题:男子每天从超市塞猪肉进衣裤获利 偷肉背后原因令人无语
.jpg)
微信收款码
支付宝收款码