原来这就是 一张价值连城的家庭教育表
2016-11-15 12:44:44父母学堂
思维决定命运,思维决定心态,思维决定教育方式,思维影响孩子的前途。平时的一点小情绪也许就会影响到他的将来,在高中这个关键阶段,家长们确实需要好好看看本文,陪伴他们顺利

思维决定命运,思维决定心态,思维决定教育方式,思维影响孩子的前途。平时的一点小情绪也许就会影响到他的将来,在高中这个关键阶段,家长们确实需要好好看看本文,陪伴他们顺利步入人生下一步。
一个人在原生家庭中继承和熏陶的最重要的是思维方式。积极思维的人容易培育出积极思维的孩子;消极思维的人,容易造就消极思维的孩子。
那么,下面我们就来看看消极的人和积极的人他们的思维方式有何不同?
一、对待家庭的思维方式

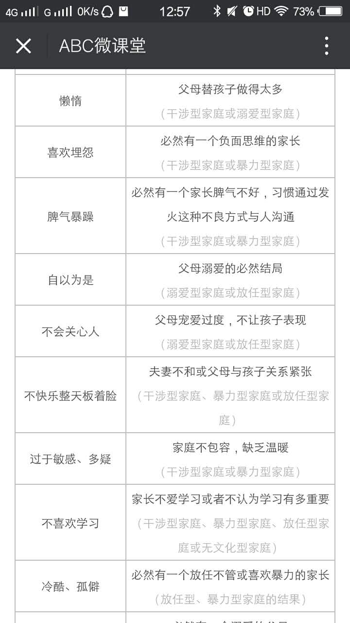
二、看待孩子问题的思维方式

三、对待孩子学习的思维方式

四、对待家庭教育的思维方式




很赞哦! ()
微信收款码
支付宝收款码