省份
-
中国科学技术大学2024年“自强计划”招生简章 —掌上高考—中国教育在线
温馨提示:高三二模成绩已出,点击此处,测测你的分数,能上哪些大学!为深入学习贯彻党的二十大精神,认真落实党中央、国务院关于有力有效推进乡村全面振兴部署要求,中国科学技术大学2024年继续实施高校专项——“自强计划”招生工作,特制定本简章。一、招生对象主要招收边远、脱贫、民族等地区县(含县级市)以下德才兼备、勤奋好学、成绩优良的高中农村学生,具体实施区域由有关省(自治区、直辖市)确定,报考学生须同时具备下列三项条件:1、符合2024年统一高考报名条件;2、本人及父亲或母亲或法定监护人户籍地在实施区域的农村,
考生计划省份 -
大连理工大学2024年强基计划招生专业有哪些? —掌上高考—中国教育在线
温馨提示:高三二模成绩已出,点击此处,测测你的分数,能上哪些大学!2024年大连理工大学强基计划招生简章尚未公布,掌上高考整理了大连理工大学2023年强基计划招生专业供大家参考。
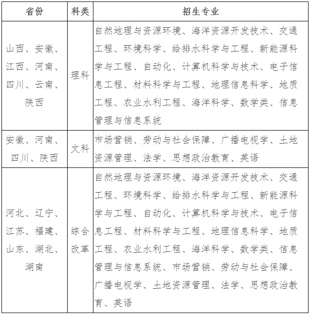
温馨提示省份点击此处
大连理工大学2023年强基计划招生专业专业高考改革省份选考科目要求数学与应用数学“3+3”省份:须选考物理“3+1+2”省份:首选物理,再选不限应用物理学工程力学应用化学“3+3”省份:须选考化学“3+1+2”省份:首选物理,再选限化学生物工程“3+3”省份:须选考化学“3+1+2”省份:首选物理,再选限化学或生物 -
大连理工大学2024年强基计划招生专业有哪些? —掌上高考—中国教育在线
温馨提示:高三二模成绩已出,点击此处,测测你的分数,能上哪些大学!2024年大连理工大学强基计划招生简章尚未公布,掌上高考整理了大连理工大学2023年强基计划招生专业供大家参考。
温馨提示省份点击此处
大连理工大学2023年强基计划招生专业专业高考改革省份选考科目要求数学与应用数学“3+3”省份:须选考物理“3+1+2”省份:首选物理,再选不限应用物理学工程力学应用化学“3+3”省份:须选考化学“3+1+2”省份:首选物理,再选限化学生物工程“3+3”省份:须选考化学“3+1+2”省份:首选物理,再选限化学或生物 -
四川美术学院2024年本科招生录取原则 —掌上高考—中国教育在线
温馨提示:双一流大学2023年录取分数线汇总,点击此处下载,来看看你能上哪些大学!思想政治品德考核合格,身体健康状况符合相关专业培养要求,投档成绩达到同批录取控制分数线并符合学校调档要求的考生,学校按以下原则录取。(一)普通类按高考文化投档成绩从高到低录取并安排专业,单科成绩不作要求。文化投档成绩相同时,使用计划投放省份同分排序规则进行比较。(二)省统考类使用书法类省统考成绩作为专业考试成绩,省统考成绩达到所在省份书法类专业录取控制分数线,高考文化投档成绩须达到普通类专业本科批次录取控制分数线,依据招生计
成绩专业省份 -
掌上高考:2023年各高校招生录取情况公布!哪些学校录取位次上涨?
温馨提示:模拟志愿填报用掌上高考,一键生成“冲-稳-保”志愿。点击此处,开始精准填报吧! & 下载新生资料包(提前布局大学规划)截至目前,武汉大学、华中科技大学、南开大学、中国农业大学、华南理工大学、南方科技大学等重点高校2023年全国本科招生录取工作已完成或已进入尾声,各校均取得了突破性进展!跟着掌上高考一起来看!武汉大学:稳中有进,高位增长理工类(物理类)在北京、山东、吉林、甘肃、宁夏等省(区、市)录取最高位次逐年攀升;河北、内蒙古、辽宁、浙江、重庆等省(市)继续保持领先地位;河南、江西等省取得突破性
位次生源省份 -
2023西北工业大学各省录取分数线公布
温馨提示:模拟志愿填报用掌上高考,一键生成“冲-稳-保”志愿。点击此处,开始精准填报吧! & 下载新生资料包(提前布局大学规划)近日,西北工业大学2023年本科招生录取工作圆满收官。其中在北京最低录取分数线为645分,在天津最低录取分数线为666分,在浙江最低录取分数线为657分,以下是分数线详细数据,一起看看吧。2023西北工业大学在全国各省份的录取分数线情况如下:2023年理工类专业录取分数统计表22023西北工业大学在各省录取情况怎么样西北工业大学理工类专业录取分数线100%大幅提升在全国投放招生计
省份录取分数线位次 -
河海大学2023年高校专项计划招生简章
温馨提示:2023年高考进入倒计时,点击下载掌上高考app,获取各省历年真题、真题答案、详细解析。查分数、查专业、一键填报志愿。助力高考,金榜题名!为深入学习贯彻党的二十大精神,认真落实《中共中央国务院关于做好2023年全面推进乡村振兴重点工作的意见》,落实巩固拓展脱贫攻坚成果同乡村振兴有效衔接政策。根据教育部《关于做好2023年重点高校招生专项计划工作的通知》等相关文件精神,河海大学2023年继续实施高校专项计划招生。一、招生计划与专业高校专项招生计划不少于学校本科招生规模的2%。具体招生省份及科类如下
考生我校省份 -
2023年中央民族大学强基计划报名时间及报名入口
温馨提示:2023年高考进入倒计时,点击下载掌上高考app,获取各省历年真题、真题答案、详细解析。查分数、查专业、一键填报志愿。助力高考,金榜题名!近日,中央民族大学2023年“强基计划”招生简章发布,以下是2023年中央民族大学强基计划报名时间及报名入口:(一)报名时间和办法2023年4月10-30日考生可登录学信网阳光高考“强基计划”报名平台中央民族大学入口(https://bm.chsi.com.cn/jcxkzs/sch/10052),按要求准确、完整地完成网上报名。特别提示:报考我校“强基计划”
考生计划省份 -
中国科学技术大学2022年“自强计划”招生简章
为深入贯彻习近平总书记在庆祝中国共产党成立100周年大会上的重要讲话精神、全国教育大会精神,认真落实《中共中央国务院关于实现巩固拓展脱贫攻坚成果同乡村振兴有效衔接的意见》《国务院关于深化考试招生制度改革的实施意见》,根据教育部《关于2022年继续做好重点高校招生专项计划实施工作的通知》(教学司〔2022〕3号)精神,我校2022年继续面向农村和脱贫地区实施高校专项计划——“自强计划”招生工作。一、招生对象主要招收边远、原贫困、民族等地区县(含县级市)以下德才兼备、勤奋好学、成绩优良的高中农村学生,具体实施
考生计划省份 -
@退休的你!10余省份上调养老金,来算算你能多领多少钱?
据不完全统计,截至目前,河北、内蒙古、辽宁、上海、天津、江苏、安徽、河南、陕西、甘肃、宁夏、新疆12省份已公布2021年退休人员基本养老金调整方案。有你的省份吗?来算算你能多领多少钱?基本养老金“17连涨”2021年4月,人力资源社会保障部、财政部印发通知明确,从2021年1月1日起,为2020年底前已按规定办理退休手续并按月领取基本养老金的企业和机关事业单位退休人员提高基本养老金水平,总体调整水平为2020年退休人员月人均基本养老金的4.5%。这意味着,中国基本养老金实现&ldq
养老金退休人员省份 -
红火蚁入侵,已席卷12省份!有农作物产量或损失40%
近日,国家林业和草原局、交通运输部等9部门联合印发了《关于加强红火蚁阻截防控工作的通知》,来全面阻击红火蚁的入侵扩散。据有关部门统计,截至目前,我国的广东、云南等12个省份的435个县市区,均已发现红火蚁入侵。由于红火蚁繁殖能力强、在我国没有天敌,严重影响农业生产。入侵12个省份!红火蚁泛滥威胁农业生产↑央视财经《天下财经》栏目视频在江西省赣州市的一个瓜果大棚里,甜瓜羊角蜜、草莓等瓜果都进入了挂果期,而在这些瓜果根系底下,隐藏着不少红火蚁巢穴,从土里拔出有红火蚁巢穴的草莓根部,记者看到了大量的红
红火蚁农作物省份 -
2021高考改革高峰论坛,300余所高校、百余所高中将齐聚苏州!
随着新高考改革的稳步推进,目前全国已有14个省份实施新高考。另外,根据国务院和教育部相关部署,其他暂未启动改革的省份也将逐步进入新高考行列,这将对高校、中学以及学生产生巨大和深远的影响。在改革的新形势下,高中人才培养与高校人才选拔如何做到精准衔接?如何找准新高考改革进程与效果之间的平衡点?如何借助新方式、新渠道来提升高校的品牌价值?4月16日,中国教育在线联合苏州大学将共同举办“新高考新探索新征程——2021年高考改革高峰论坛”。届时,600余位来自全国各地的高校招生负责人、高中校长、各省市教育招生部门领
苏州高校省份 -
河海大学2021年高校专项计划招生简章发布
为全面贯彻党的教育方针,认真落实《国务院关于深化考试招生制度改革的实施意见》,根据教育部关于高校招收农村和贫困地区学生工作的有关规定,河海大学2021年继续实施高校专项计划招生。一、招生计划与专业高校专项招生计划不少于学校本科招生规模的2%。具体招生省份及科类如下:注:各省具体招生专业及计划以我校6月中旬在河海大学招生信息网(http://zsw.hhu.edu.cn/)发布的2021年高校专项计划分省分专业目录为准。二、领导机构学校本科生招生领导小组全面负责高校专项计划招生工作。三、报考条件实施区域由有
考生我校省份 -
中国科学技术大学2021年“自强计划”招生简章发布
为深入贯彻党的教育方针,落实党中央、国务院关于重点高校招收农村和贫困地区学生的有关部署,促进教育公平,我校2021年继续开展高校专项计划——“自强计划”招生工作。一、招生对象主要招收边远、贫困、民族等地区德才兼备、勤奋好学、成绩优良的农村学生,具体实施区域由各省(区、市)确定,报考学生须同时具备下列三项条件:1、符合2021年统一高考报名条件;2、本人及父亲或母亲或法定监护人户籍地在实施区域的农村,本人具有当地连续3年以上户籍;3、本人具有户籍所在县高中连续3年学籍并实际就读。考生户籍、学籍等报考资格审核
考生省份自强 -
针对农村户籍考生!中国科学技术大学2021年“自强计划”招生简章发布
为深入贯彻党的教育方针,落实党中央、国务院关于重点高校招收农村和贫困地区学生的有关部署,促进教育公平,我校2021年继续开展高校专项计划——“自强计划”招生工作。一、招生对象主要招收边远、贫困、民族等地区德才兼备、勤奋好学、成绩优良的农村学生,具体实施区域由各省(区、市)确定,报考学生须同时具备下列三项条件:1、符合2021年统一高考报名条件;2、本人及父亲或母亲或法定监护人户籍地在实施区域的农村,本人具有当地连续3年以上户籍;3、本人具有户籍所在县高中连续3年学籍并实际就读。考生户籍、学籍等报考资格审核
考生省份自强 -
空军招飞局及各选拔中心联系方式
空军招飞局机关联系电话:010-66983433地址:北京市海淀区闵航路25号沈阳沈阳招飞中心覆盖省份:黑龙江省,吉林省,辽宁省联系电话:024-24280378地址:辽宁省沈阳市沈河区柳塘路51号北京北京招飞中心覆盖省份:北京市,河北省,内蒙古自治区,山西省,天津市联系电话:010-66911710地址:北京市东城区光明路甲1号兰州兰州招飞中心覆盖省份:甘肃省,宁夏回族自治区,青海省,陕西省,新疆维吾尔自治区联系电话:0931-4865353地址:甘肃省兰州市城关区东岗东路913号济南济南招飞中心覆盖省
联系电话地址省份 -
你动心了吗?节后旅游价格大幅跳水,错峰出行好时机!
中国经济周刊-经济网讯 长假刚刚过去,节后旅游价格出现大幅“跳水”,而这也吸引了很多游客选择错峰出行。记者了解到,节后一些热门的旅游线路,如北京、贵州、海南等地的价格都大幅跳水,前往张家界、潮汕的部分旅游线路更是降到了1500元以下。
省份收入旅游
截至10月9日22时,据不完全统计,已有25个省份公布国庆假期旅游收入,15省份旅游收入超百亿。在已公布旅游收入的25个省份中,收入500亿+的省份有1个,9省份跻身300亿+行列,15省份收入超百亿。
具体来看,江苏以512.55亿的旅游收入暂居榜 -
国务院扶贫办:挂牌督战更加有力 防返贫机制运行良好
新华社北京10月10日电(记者侯雪静)记者10日从国务院扶贫办了解到,截至9月30日,52个挂牌督战县2020年已外出务工贫困劳动力295.68万人,是2019年外出务工人数的116.2%。国务院扶贫办有关负责人表示,挂牌督战更加有力,防止返贫监测和帮扶机制运行良好。因灾新产生的住房安全和饮水安全问题正在加快解决,稳岗就业基础进一步巩固,消费扶贫行动有序推进。数据显示,截至9月30日,东中部11省市组织动员1474家民营企业和659家社会组织结对帮扶1113个挂牌督战村。25个省份已外出务工贫困劳动力29
国务院外出务工省份 -
2015年高考哪些省份可能改用“全国卷”?
2014年9月4日上午,中国政府网公布了《国务院关于深化考试招生制度改革的实施意见》,《意见》提出,改革考试形式和内容。加强国家教育考试机构、国家题库和外语能力测评
年高改用省份 -
京沪鄂渝高校毕业生就业首选学校所在省份
人民网北京1月9日电(欧兴荣)近日,全国各大高校相继公布了2014年毕业生就业质量年度报告,记者简要分析了北京、上海、武汉、重庆四地的部分高校就业质量报告,看看呈现哪些地域特
京沪省份高校毕业生就业

微信收款码
支付宝收款码