日程表
-
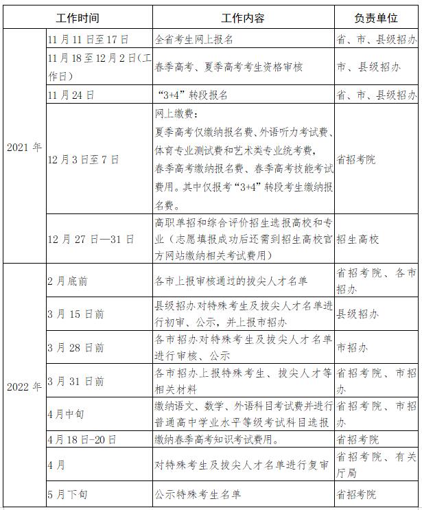
山东:2022年普通高考网上报名工作日程表
山东公布2022年高考网上报名工作日程表供各位考生参考!
日程表山东考生 -
广西:2021年普通高校招生录取日程表
广西2021年普通高校招生录取日程表公布,具体如下:
日程表广西普通高校招生 -
【致敬】钟南山疫情期间日程表曝光 实拍小字密密麻麻!
钟南山疫情期间的日程表,一条条信息密密麻麻写满纸张,连轴转的行程背后还需要不断沟通、花心思准备。期间钟南山曾接受白岩松采访,却因太过劳累,没有立刻回答上提问。采访结束后,钟南山说“我脑子已经木了”……致敬!网友评论:原标题:密密麻麻!钟南山疫情期间日程表曝光,一句话让网友泪目
南山日程表疫情

微信收款码
支付宝收款码