大学生
-
大学生过年在电影院当NPC,计划一天看完六部电影 —掌上高考—中国教育在线
温馨提示:想了解心仪大学历年各专业录取分数线,测录取概率,点击下载掌上高考app(搜大学名称,看历年分数)2月7日,厦门,寒假放假在家的大学生小唐分享了自己的过年计划,其中一天六场电影的安排让不少人直呼“酸了”。据悉,小唐原本没计划观看这么多场次电影,但碰巧赶上新年活动获赠了三张赠票,于是大年初一的计划就变成了一口气炫完整个春节档影片。网友:流水的电影铁打的你。延伸阅读大学生寒假期间可以做什么学习才艺或技能大学生在寒假假期的时间里,大学生可以选择喜欢的才艺或者技能学习,可以自我学习和练习,也可以到专业培训
温馨提示大学生寒假 -
爸妈吐槽大学生要提前吃光全家年货 这是一场定力考验 —掌上高考—中国教育在线
温馨提示:想了解心仪大学历年各专业录取分数线,测录取概率,点击下载掌上高考app(搜大学名称,看历年分数)春节临近,每个家庭都准备起年货。近日,一则有趣的现象在社交媒体上引发了网友们的热议:不少大学生回家过年后,被父母“任命”为年货的“看守员”,与他们心心念念的年货共处一室。这些年货包括砂糖橘、饮料、卤肉、炸货、丸子、干果等各式美味。然而,大学生们却面临着一场定力、耐力和专注度的考验。面对如此诱人的年货,他们不仅要守护好它们,还要抵挡住自己的口腹之欲。据一些大学生透露,他们被父母“嫌弃”的原因正是因为越看
年货温馨提示大学生 -
女大学生入职当天被怂恿整容,职业招聘中还暗藏这些陷阱 —掌上高考—中国教育在线
温馨提示:双一流大学2023年录取分数线汇总,点击此处下载,来看看你能上哪些大学!近日,一名女大学生在应聘一家医美机构的时候,对方以提供工作为诱饵。入职当天怂恿她进行整容手术,并签订了高额的分期贷款合同。她术后复工被团队挑剔、边缘化,仅工作两日便不得已离职。在形形色色的职业招聘中暗藏一些“陷阱”伺机诈骗,合肥市劳动监察支队为大学生们总结的5类最常见的防骗常识,提醒正在求职的大学生们一定要多加注意,谨防上当受骗。一眼识破“黑职介”一些非法的职介机构抓住大学生缺少社会历练、求职心切的心理,通常以帮大学生找工作
大学生职介温馨提示 -
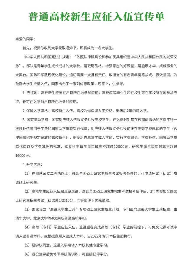
@准大学生们,这份入伍宣传单请查收!
温馨提示:模拟志愿填报用掌上高考,一键生成“冲-稳-保”志愿。点击此处,开始精准填报吧! & 下载新生资料包(提前布局大学规划)近日,各高校将陆续发放2023年新生《录取通知书》,为鼓励引导大学生应征入伍,教育部高校学生司会同国防部征兵办公室制作了《普通高校新生应征入伍宣传单》,将随高校《录取通知书》一并发放。部队是青年学生成长成才的大学校,是砥砺品格、增强意志的好课堂,是施展才华、成就事业的大舞台。国防和军队现代化建设,迫切需要一大批有责任、敢担当的有志青年参军报国。鼓励大学生应征入伍,对于增强青年国家
温馨提示大学生金榜题名 -
大学开学新生报到会揭开了很多人的自卑 自我超越完善刻不容缓
随意时间的推移,学生的暑假生活也接近尾声,孩子们踏着秋风迎来了新学期的开始,尤其是对于今年刚刚结束高考的学生来说,这次的开学变得更加期待。自六月份高考结束以后,他们已经在
大学生新生报到 -
体测不合格影响毕业吗?
影响毕业。根据《国家学生体质健康标准》,一般 高中、中等职业学校和一般高等学校学生毕业时,《标准》测试的成绩达不到50分者按结业或肄业处理。因病或残疾学生,凭医院证明向学校提出申请并经审核通过后可准予毕业。1大学体侧不合格有什么影响大学生体测不达标会影响毕业的。但是目前国家的情况来看,还没有浮现过因为体测不合格导致毕业不了的。所以体测影响不大,但是平时应该加强体育锻炼。大学的体测成绩如果学段总评成绩达不到50分以上者,将不分毕业证书。注意是达不到50分以上,不是不及格。大学生时期,一共有四次体测时间,前三
达不到成绩大学生 -
湖北首批定制大学生村医开学
近日,湖北省卫健委、省委编办、省发改委、省教育厅、省财政厅、省人社厅、省医保局、省药监局等部门联合印发《“万名大学生乡村医生配备”项目实施方案》,协力推进省领导领办的“十大惠民、四项关爱”实事项目落实。通过订单定向培养、社会招聘、上级机构派驻巡诊、学历提升等方式,提高接受过医学专科学历教育的乡村医生比例,到2025年实现“一村一名大学生乡村医生”目标。按照订单定向培养方案,2021年-2023年,湖北省将采取单列招生计划方式,招录定向生4490人,按照相对集中、就近便利原则,依托省内院校,开展大专层次的乡
乡村医生大学生 -
【心理辅导】大学生从众现象探析心理建设
所谓从众,就是在群体的影响和压力下,个体放弃自己的意见而采取与大多数人相一致的行为,即通常所说的“随大流”。从众,是日常生活和工作中常见的社会心理现象,在大学校园中,从众现象也很普遍。校园从众现象面面观“从众”这个词,大学生似乎很陌生,一番解释后,认同的话题便多了起来——学习从众。高校常有这样一种现象,入校时随意安排的学生班级之间、宿舍之间,一年左右时间,便在各个方面显示出不同层次,出现明显的“不同步”现象。优
自己的老生大学生 -
【心理辅导】大学生就业过程中的情商运用心理建设
竞争、合作意识随着市场经济的发展,竞争观念逐渐深入人心。在改革开放的大潮中,那些缺乏竞争意识的企业,大都免不了走下坡路甚至倒闭的下场。同样,一个人若没有强烈的竞争意识(或者说生存意识)也难以站稳脚跟,更别说求得个人发展。试问,一个要想求得生存并实现持续经营的企业,会用那些缺乏竞争意识的大学生吗?当然仅有竞争意识是远远不够的。一个企业经营得好,关键在于人和,在于全体员工为实现企业目标所作的共同努力。而一味强调竞争,就可能走向它的反面,使组织内部人际关系恶化,严重的还会使企业陷入无谓的内耗中,最终影响到企业的
意识大学生企业 -
【心理辅导】57%人认为现今大学生太幼稚不善处理人际关系心理建设
“这都要12月了,年关怎么过啊?”在浙江一所高校上大四的刘舒长长地叹了一口气,找工作找了半年,依然毫无头绪。二十三岁的成年人了,刘舒一到面试还是紧张得面红耳赤、手足无措,更别谈集体讨论、策划方案了。简历中各种奖项一个不落,独独没有让公司看中的实践经验,一个小公司经理在结束面试后好意地提醒他:“你还是学生气太重了,要多锻炼。”“想找份好工作,单有漂亮的成绩单是肯定不够的。”刘舒发觉,自己多年的校园生活在就业考试面前显得一无是处。以前做家
的人大学生社会 -
【心理辅导】案例分析:大学生校园暴力心理建设
大学生心理健康案例分析前不久,北大一名学生涉嫌砍死同班同学的消息,令公众为之震惊。平息很长时间了的“马加爵事件”仍令我们记忆犹新,加上屡屡发生的大学生自杀事件,不由得让人不断追问:大学生,你为何如此脆弱?校园暴力极端案例不久前北京大学医学部大三学生崔某被利器砍死,事发现场在北京世纪坛医院南区教学楼。事后,死者一同学被警方带走。据了解,此前两人都追求过同一个女生,曾为一些过节大打出手……专家分析校园暴力的产生与社会文化背景有关。工作节奏、生活节奏加快,社会
自己的极端大学生 -
【心理辅导】导致大学生心理问题的八大诱因心理建设
近年,大学生出问题的报道频频见诸个类媒体。用硫酸伤黑熊,用微波炉烤小狗,因被劝退学自感无法面对家人便杀死自己的奶奶和父亲......人们不禁要问:大学生究竟怎么了?导致这些事情的原因究竟何在?从现代心理学角度分析,目前大学生的心理状况令人担忧。最近几次心理健康调查表明,大学生已成为心理弱势群体,心理处于不健康或亚健康状态的学生约占50%左右。就目前的现状看,大学生的精神问题主要表现在自闭、抑郁、焦虑、偏执、强迫、精神分裂等方面,其原因大多是学生的心理问题没有得到及时的调适和解决。一、交际困难造成心理压力&
独生子女心理大学生 -
【心理辅导】看看当代大学生九宗罪心理建设
罪名一:生活腐化追求档次,崇尚名牌;经常光顾高消费文体娱乐场所;配备高档通讯设备;外出上街,常坐出租车;聚会交友,大讲排场等。其所占比例虽然不大,但其绝对数不小,而对他人的负面影响非常大。在一些学生中,盲目消费、攀比消费、赶潮消费、媚俗性消费、“面子”消费、超前消费等高消费甚至浪费现象非常普遍。罪名二:堕落傍款“傍大款”在今天的中国女大学生嘴里,说起来不再那么时髦了。时下全国高校的美女群就是绑款族,越是名牌大学越是公开,越是校花美女越有可能。“傍
罪名大学生社会 -
【心理辅导】就业压力引发七成学生心理恐慌心理建设
“92.94%的学生存在就业压力;而77.5%的学生回答在找工作期间存在比较大的心理压力。”8月3日~7日,《39健康网》与新浪网教育频道联合推出了针对就业引发心理压力的调查,共有1431人参与调查。2001年,115万;2002年,145万;2003年,212万;2004年,280万;2005年,340万,这组不断上升的高校毕业生数字,就像一张大网笼罩在大学毕业生的心头。高校毕业生潮水般涌入就业市场,数量越来越庞大,几乎每一位大学生都切身感受到了就业恐慌。五花八门、前所未有的就业
恐慌目标大学生 -
【心理辅导】当大学生遭遇心理困惑……心理建设
小张是某高校大三的学生,可是最近不知为何,总是莫明其妙地感到孤独。问他原因,他自己也说不明白怎么回事。据了解,小张在班里是班长,平时的生活可以用丰富多彩来形容。但他怎么会有这种“说不出来的孤独”的感觉呢?“尤其在朋友多的时候,感觉更孤独,每天说些言不由衷的话。大学的生活好像都不是我想要的,可是又不知道自己究竟想要什么”,小张说。据一项以全国12.6万名大学生为对象的调查显示,20.23%的人存在不同的心理障碍。根据“美国大学健康协会”
的人心理大学生 -
【心理辅导】抑郁症 逼近90后孩子心理建设
追求独立却难以摆脱家庭依赖,张扬个性有时却显得叛逆,乐于助人但又常常显得缺乏责任心,90后大学生似乎是一个矛盾体90后大学生究竟有什么特征?不妨听听下面几位心理学家的分析。“喜欢用qq聊天,喜欢用‘火星文’。”这是心理学专家、南京脑科医院儿童心理卫生研究所所长陈一心对于90后行为模式印象最深刻的一点。“火星文”是90后大学生擅长并广泛使用的一种网络语言,它包括各种生僻文字、符号,常人(成年人)一般很难理解其含义。陈一心认为,90后偏爱
火星南京市大学生 -
【心理辅导】大学生心里话不跟父母说 明显沟通障碍心理建设
东北师范大学大三学生小董已经连续3个假期没回家了。“我不愿见父母,每次站到回家的站台上,似乎都是一次煎熬。”“他们根本不理解我,我也没脸见他们。我觉得,这3年来自己一事无成,我也学习,可没有动力了,有时我真不知道怎么办。”小董一脸伤感:“我能做的就是跟女朋友倾诉,我认为,只有她才能了解自己,才能真正和自己交流”。像小董一样,记者在采访中发现,很多大学生都表示“和父母交流有困难”。据报道,去年3月,上海市心理咨询
我也父母大学生 -
五部门发文,小额贷款公司不得向大学生发放互联网消费贷款
针对近期部分互联网金融平台以大学校园为目标,通过诱导性营销,发放互联网消费贷款,诱导大学生过度超前消费,导致部分学生陷入高额贷款陷阱的现象,中国银保监会、中央网信办、教育部、公安部、中国人民银行近日联合印发了《关于进一步规范大学生互联网消费贷款监督管理工作的通知》,从四个方面进一步规范大学生互联网消费贷款监督管理,切实维护大学生合法权益。跟教育小微一起看通知要点↓↓↓
互联网大学生消费贷款
中国银保监会办公厅 中央网信办秘书局 教育部办公厅 公安部办公厅 中国人民银行办公厅关于进一步规范大学生互联网消费贷款监督管理工作的通知
-
支教遇难女生李莎获评最美大学生
央广网广州1月13日消息(记者郑澍 通讯员华轩)日前,中央宣传部、教育部联合遴选出10位大学生,授予“最美大学生”荣誉称号。将生命定格在大山深处的华南理工大学第21届研究生支教团成员李莎同学获此殊荣。
教育部大学生最美
怀揣着“到西部去、到基层去、到祖国和人民最希望的地方去”的信念,2019年7月,李莎前往广西龙胜县开展为期一年的支教志愿服务工作。然而,2020年5月9日下午,李莎在赴龙胜小学开会途中发生意外,她年仅21岁的生命,永远定格在了支教路上。
据悉,教育部先后举办1 -
明码标价、面试包过 有偿实习"暗网"映射真需求
继象牙塔里的“绩点为王”焦虑之后,找实习似乎又成为大学生的“内卷”高发地。据《财经》杂志报道,围绕大学生想去“大厂”、大机构实习的需求,一些中介正在编织出一张有偿实习暗网。他们将各大企业的内推机会明码标价,并声称付费数万元后,便可“全部免面试,包过”。
大学生这一企业
根据记者调查,这其中有一些是涉嫌诈骗的“假实习”,有的机构甚至会带学生做假项目,从对接的导师到项目内容都是机构自己一手操办的。以为自己被 -
“互联网+”创业新意更足了!
1578万名大学生参加,众多精彩项目亮相12月5日,位于山东青岛西海岸新区的中国石油大学(华东)第五届大学生科技创新创业成果展在该校举行,展览汇集了116个创新创业项目、12项优秀成果。图为大学生在给观众展示机器人的各种技能。张进刚摄(人民视觉)教育部日前主办第六届中国国际“互联网+”大学生创新创业大赛。给卫星做“体检”、AI辅助诊断、康复机器人……众多实用性强、新意十足的“互联网+”创新创业项目精彩亮相。大赛自2015年举办以来,累计有1578万名大学生、377万个大学生团队参赛,成为世界青年实现创新创
互联网大学生项目 -
极品美女大学生教室制服诱惑图片
极品美女大学生教室制服诱惑图片。爱美之心人皆有之,美照当然要跟大家一起分享!分享一组cr:暖喜性感美女私房艺术摄影写真,整套写真都十分清新迷人,希望大家喜欢。
教室极品大学生 -
【心理辅导】就业压力引发七成学生心理恐慌心理建设
“92.94%的学生存在就业压力;而77.5%的学生回答在找工作期间存在比较大的心理压力。”8月3日~7日,《39健康网》与新浪网教育频道联合推出了针对就业引发心理压力的调查,共有1431人参与调查。2001年,115万;2002年,145万;2003年,212万;2004年,280万;2005年,340万,这组不断上升的高校毕业生数字,就像一张大网笼罩在大学毕业生的心头。高校毕业生潮水般涌入就业市场,数量越来越庞大,几乎每一位大学生都切身感受到了就业恐慌。五花八门、前所未有的就业
恐慌目标大学生 -
【心理辅导】当大学生遭遇心理困惑……心理建设
小张是某高校大三的学生,可是最近不知为何,总是莫明其妙地感到孤独。问他原因,他自己也说不明白怎么回事。据了解,小张在班里是班长,平时的生活可以用丰富多彩来形容。但他怎么会有这种“说不出来的孤独”的感觉呢?“尤其在朋友多的时候,感觉更孤独,每天说些言不由衷的话。大学的生活好像都不是我想要的,可是又不知道自己究竟想要什么”,小张说。据一项以全国12.6万名大学生为对象的调查显示,20.23%的人存在不同的心理障碍。根据“美国大学健康协会”
的人心理大学生 -
【心理辅导】抑郁症 逼近90后孩子心理建设
追求独立却难以摆脱家庭依赖,张扬个性有时却显得叛逆,乐于助人但又常常显得缺乏责任心,90后大学生似乎是一个矛盾体90后大学生究竟有什么特征?不妨听听下面几位心理学家的分析。“喜欢用qq聊天,喜欢用‘火星文’。”这是心理学专家、南京脑科医院儿童心理卫生研究所所长陈一心对于90后行为模式印象最深刻的一点。“火星文”是90后大学生擅长并广泛使用的一种网络语言,它包括各种生僻文字、符号,常人(成年人)一般很难理解其含义。陈一心认为,90后偏爱
火星南京市大学生

微信收款码
支付宝收款码